Каталог запасных частей к технике: ЯМЗ-238БЕ. Механизм управления переключением передач

zoom-in zoom-out enlarge shrink circle-right circle-left file-text2 info cart arraw right arraw left zoom out zoom in arraw maximize arraw minimize
239.1702200
1
2
2
2
3
4
4
5
6
7
8
9
10
11
12
12
13
14
14
15
15
16
17
17
18
18
19
19
20
21
22
23
24
25
26
27
28
29
30
336.1702206-20
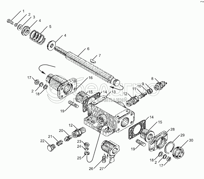
Корпус механизма управления со шпильками в сборе
В узле: 1
33.1702211
Корпус с манжетой в сборе
В узле: 1
239.1702200
Механизм управления переключением передач в сборе
В узле: 1
1
201458-П29
Болт М8х25
В узле: 1
2
252135-П2
Шайба пружинная
В узле: 9
3
252038-П29
Шайба
В узле: 1
4
336.1702233
Кольцо
В узле: 2
5
336.1702236
Пружина валика большая
В узле: 1
6
239.1702221
Валик
В узле: 1
7
45 9824 6265
Шпонка
В узле: 1
8
45 7373 4914
Выключатель ВК-4 03Б-3716000
В узле: 1
9
312309-П29
Шайба
В узле: 6
10
312367-П2
Шайба
В узле: 1
11
336.1702089-10
Стопор
В узле: 1
12
336.1702083-10
Корпус фиксатора
В узле: 2
13
336.1702209-20
Корпус механизма
В узле: 1
14
336.1702244
Прокладка стакана
В узле: 2
15
33.1702217
Опора валика
В узле: 2
16
336.1702243-20
Стакан
В узле: 1
17
250511-П29
Гайка
В узле: 8
18
252005-П2
Шайба 8
В узле: 8
19
216527-П29
Шпилька
В узле: 8
20
336.1702086-10
Стопор
В узле: 1
21
201.1722051
Пружина
В узле: 1
22
316172-П29
Пробка
В узле: 1
23
250513-П29
Гайка
В узле: 4
24
252136-П2
Шайба 10 пружинная
В узле: 4
25
252006-П29
Шайба плоская
В узле: 4
26
336.1702047
Винт установочный
В узле: 1
27
336.1702222-20
Рычаг переключения передач
В узле: 1
28
33.1702214
Корпус
В узле: 1
29
33.1702219
Кольцо пружинное упорное
В узле: 1
30
201.1702276
Манжета
В узле: 1
Содержащиеся в справочниках-каталогах запасные части и детали не предлагаются к продаже, а носят исключительно информационный характер

Ваша заявка была отправлена. В ближайшее время наши специалисты с Вами свяжутся по указанному Вами телефону.

Представьтесь
Поле обязательно для заполнения
Ваш телефон
Введите правильный номер телефона
E-mail
Введите правильный e-mail
Тема
Тема
применяемость финансирование доставка цена, наличие другое сервис и гарантия
Время для звонка
08:00
08:00 09:00 10:00 11:00 12:00 13:00 14:00 15:00 16:00 17:00 18:00 19:00
19:00
08:00 09:00 10:00 11:00 12:00 13:00 14:00 15:00 16:00 17:00 18:00 19:00

Мы постараемся перезвонить в указанное время

Если вы не хотите ждать, то звоните нашим вежливым консультантам:

8 800 100-2-700
Подтвердите, что вы не робот
Подтвердите, что вы не робот
Спасибо!

Ваше сообщение успешно отправлено!

ЗакрытьПовторить попытку