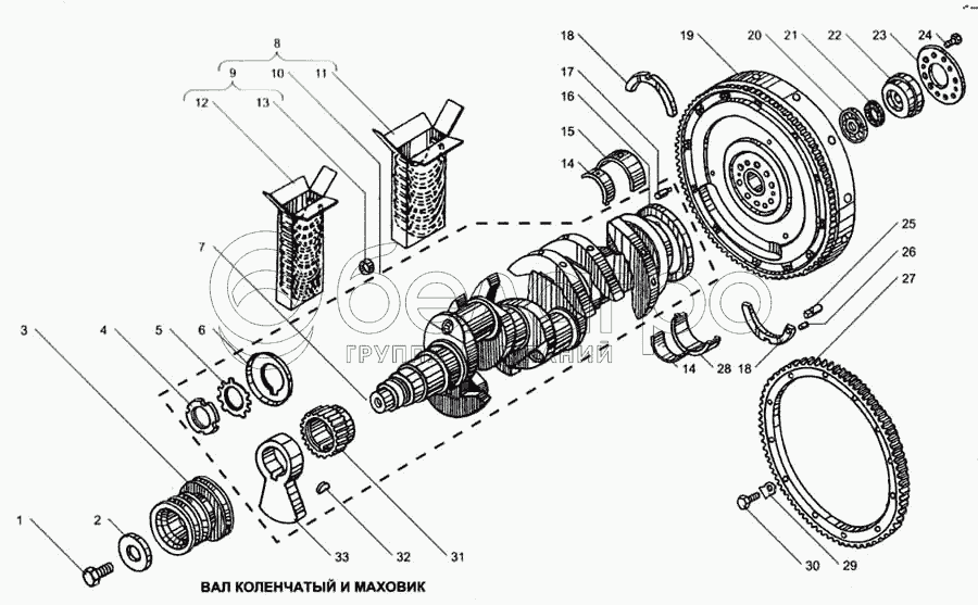
Каталог запасных частей к технике: ЯМЗ-6563.10 (Евро 3). Вал коленчатый и маховик

zoom-in zoom-out enlarge shrink circle-right circle-left file-text2 info cart arraw right arraw left zoom out zoom in arraw maximize arraw minimize
1
2
3
4
5
6
7
8
9
10
11
12
13
14
14
15
16
17
18
18
19
20
21
22
23
24
25
26
27
28
29
30
31
32
33
236-1000102-Б2-Р1
Вкладыши коренных подшипников 109,75 мм (комплект)
В узле: ---
236-1000102-Б2-Р3
Вкладыши коренных подшипников 109,25 мм (комплект)
В узле: ---
236-1000102-Б2-Р2
Вкладыши коренных подшипников 109,50 мм (комплект)
В узле: ---
236-1000102-Б2-Р5
Вкладыши коренных подшипников 108,75 мм (комплект)
В узле: ---
236-1000102-Б2-Р6
Вкладыши коренных подшипников 108,50 мм (комплект)
В узле: ---
236-1000104-В2-Р5
Вкладыши шатунных подшипников 86,75 мм, комплект
В узле: ---
236-1000104-В2-Р2
Вкладыши шатунных подшипников 87,50 мм, комплект
В узле: ---
236-1000104-В2-Р6
Вкладыши шатунных подшипников 86,50 мм, комплект
В узле: ---
236-1000104-В2-Р3
Вкладыши шатунных подшипников 87,25 мм, комплект
В узле: ---
236-1000102-Б2-Р4
Вкладыши коренных подшипников 109 мм (комплект)
В узле: ---
236-1000104-В2-Р4
Вкладыши шатунных подшипников 87 мм, комплект
В узле: ---
1
110040-П29
Болт
В узле: ---
2
201-1005066
Шайба
В узле: ---
3
236НЕ-1005061-Б
Шкив коленчатого вала
В узле: ---
4
236-1005055
Гайка кольцевая
В узле: ---
5
236-1005056-А
Шайба замковая
В узле: ---
6
236-1005043
Маслоотражатель передний
В узле: ---
7
236Н-1005015
Вал коленчатый с противовесами в сборе
В узле: ---
8
236НЕ-1000107
Вал коленчатый с вкладышами подшипников в сборе
В узле: ---
9
236-1000104-В2
Вкладыши шатунных подшипников 88 мм, комплект
В узле: ---
10
236НЕ-1005009
Вал коленчатый с шестерней и маслоотражателями в сборе
В узле: ---
11
236-1000102-Б2
Вкладыши коренных подшипников 110 мм (комплект)
В узле: ---
12
236-1000104-В2-Р1
Вкладыши шатунных подшипников 87,75 мм, комплект
В узле: ---
13
113933-П
Заглушка
В узле: ---
14
236-1004058-В
Вкладыш шатунного подшипника
В узле: ---
15
236-1005170-В
Вкладыш подшипника коленчатого вала верхний
В узле: ---
16
236-1005042
Маслоотражатель задний
В узле: ---
17
7511.1005132
Штифт установочный маховика
В узле: ---
18
236-1005183-Д
Полукольцо упорного подшипника
В узле: ---
19
236-1005115-Н
Маховик в сборе
В узле: ---
20
4612121626
Подшипник шариковый 6-205К
В узле: ---
21
240-1307090
Манжета первичного вала в сборе
В узле: ---
22
236-1701478-Б
Корпус манжеты
В узле: ---
23
7511.1005137
Пластина
В узле: ---
24
7511.1005127
Болт крепления маховика
В узле: ---
25
236-1005169
Штифт установочный полукольца
В узле: ---
26
201-1005169
Штифт
В узле: ---
27
236-1005125-В
Обод зубчатый маховика
В узле: ---
28
236-1005171-В
Вкладыш подшипника коленчатого вала нижний
В узле: ---
29
112579-П29
Шайба стопорная
В узле: ---
30
240-1029284-В
Болт фланца полумуфты М10х36
В узле: ---
31
238Б-1005030
Шестерня коленчатого вала
В узле: ---
32
114006-П2
Шпонка сегментная
В узле: ---
33
236-1005026-Б
Противовес передний
В узле: ---
Содержащиеся в справочниках-каталогах запасные части и детали не предлагаются к продаже, а носят исключительно информационный характер

Ваша заявка была отправлена. В ближайшее время наши специалисты с Вами свяжутся по указанному Вами телефону.

Представьтесь
Поле обязательно для заполнения
Ваш телефон
Введите правильный номер телефона
E-mail
Введите правильный e-mail
Тема
Тема
применяемость финансирование доставка цена, наличие другое сервис и гарантия
Время для звонка
08:00
08:00 09:00 10:00 11:00 12:00 13:00 14:00 15:00 16:00 17:00 18:00 19:00
19:00
08:00 09:00 10:00 11:00 12:00 13:00 14:00 15:00 16:00 17:00 18:00 19:00

Мы постараемся перезвонить в указанное время

Если вы не хотите ждать, то звоните нашим вежливым консультантам:

8 800 100-2-700
Подтвердите, что вы не робот
Подтвердите, что вы не робот
Спасибо!

Ваше сообщение успешно отправлено!

ЗакрытьПовторить попытку