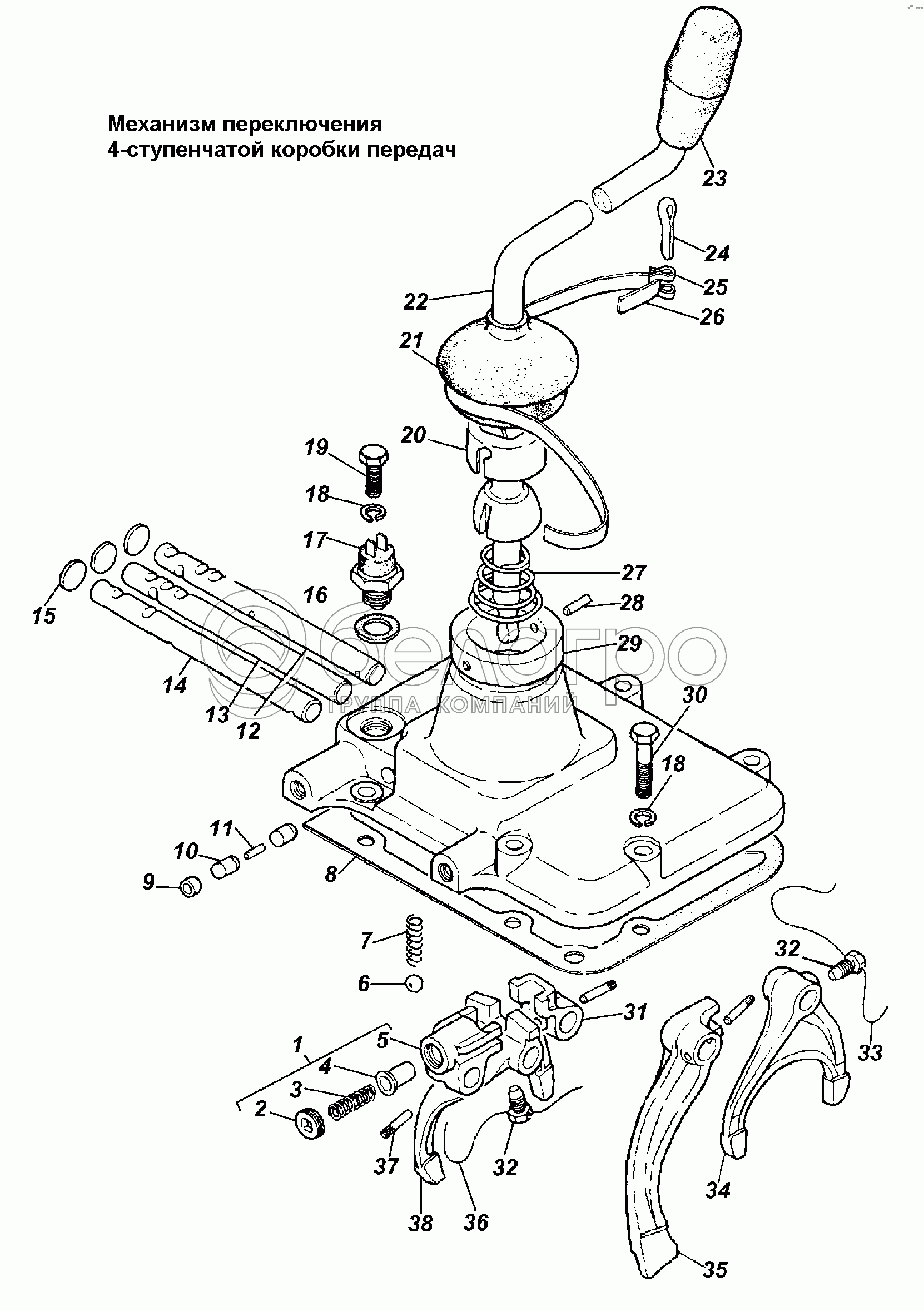
Каталог запасных частей к технике: ГАЗ-3308. Механизм переключения 4-ступенчатой коробки передач

zoom-in zoom-out enlarge shrink circle-right circle-left file-text2 info cart arraw right arraw left zoom out zoom in arraw maximize arraw minimize
1
2
3
4
5
6
7
8
9
10
11
12
13
14
15
16
17
18
18
19
20
21
22
23
24
25
26
27
28
29
30
31
32
32
33
34
35
36
37
38
1
53-12-1702094
Головка штока заднего хода коробки передач
В узле: 1
2
52-1702099
Стопор пружины
В узле: 1
3
52-1702098
Пружина предохранителя включения заднего хода коробки передач
В узле: 1
4
52-1702097
Предохранитель включений первой и второй передач и заднего хода
В узле: 1
5
52-1702095-01
Головка штока заднего хода коробки передач
В узле: 1
6
4691156666
Шарик 9,525-40
В узле: 3
7
53А-1702117
Пружина фиксатора
В узле: 3
8
52-1702016
Прокладка верхней крышки коробки передач
В узле: 1
9
52-1702089-01
Заглушка отверстия плунжеров штока переключения
В узле: 1
10
52-1702080
Плунжер стопорный штоков переключения передач
В узле: 2
11
52-1702075
Палец штока переключения третьей и четвертой передач стопорный
В узле: 1
12
53-1702060-10
Шток переключения первой и второй передач
В узле: 1
13
53-1702041
Шток переключения третьей и четвертой передач
В узле: 1
14
52-1702042-Б
Шток переключения заднего хода
В узле: 1
15
260307-П29
Заглушка 20 ОСТ 37.001.173-82
В узле: 3
16
21П-3716078-Б
Прокладка выключателя света заднего хода
В узле: 1
17
ВК418-Т
Выключатель света заднего хода (ВК418-3716000-Т)
В узле: 1
17
ВК418А-Т
Выключатель света заднего хода (ВК418А-3716000-Т)
В узле: 1
18
252136-П2
Шайба 10 ОТ ОСТ 37.001.115-75
В узле: 1
19
201497-П29
Болт М10-6gх25 ОСТ 37.001.123-96
В узле: 1
20
53А-1702126
Колпак верхней крышки коробки передач
В узле: 1
21
71-1702128
Колпак защитный верхней крышки коробки передач
В узле: 1
22
3307-1702120
Рычаг переключения коробки передач
В узле: 1
23
4301-1703159
Рукоятка рычага переключения передач
В узле: 1
24
297575-П29
Шплинт 5,6х22
В узле: 1
25
297580-П29
Пряжка
В узле: 1
26
297594-П29
Лента 10х580
В узле: 1
27
53А-1702122
Пружина рычага переключения передач
В узле: 1
28
295023-П
Штифт 6х20
В узле: 2
29
3307-1702015
Крышка верхняя
В узле: 1
30
201505-П29
Болт М10-6gх45 ОСТ 37.001.123-96
В узле: 5
31
52-1702025-01
Головка штока переключения первой и второй передач
В узле: 1
32
290766-П
Винт М10х1-6hх17,5
В узле: 2
33
258252-П
Шплинт 1,2х150 ОСТ 37.001.172-92
В узле: 1
34
53-1702024-02
Вилка переключения первой и второй передач
В узле: 1
35
66-11-1702092
Вилка заднего хода
В узле: 1
36
258253-П
Шплинт 1,2х175 ОСТ 37.001.172-92
В узле: 1
37
258948-П
Штифт 5х25 ОСТ 37.001.116-75
В узле: 3
38
53-1702027-22
Вилка переключения третьей к четвертой передач
В узле: 1
Содержащиеся в справочниках-каталогах запасные части и детали не предлагаются к продаже, а носят исключительно информационный характер

Ваша заявка была отправлена. В ближайшее время наши специалисты с Вами свяжутся по указанному Вами телефону.

Представьтесь
Поле обязательно для заполнения
Ваш телефон
Введите правильный номер телефона
E-mail
Введите правильный e-mail
Тема
Тема
применяемость финансирование доставка цена, наличие другое сервис и гарантия
Время для звонка
08:00
08:00 09:00 10:00 11:00 12:00 13:00 14:00 15:00 16:00 17:00 18:00 19:00
19:00
08:00 09:00 10:00 11:00 12:00 13:00 14:00 15:00 16:00 17:00 18:00 19:00

Мы постараемся перезвонить в указанное время

Если вы не хотите ждать, то звоните нашим вежливым консультантам:

8 800 100-2-700
Подтвердите, что вы не робот
Подтвердите, что вы не робот
Спасибо!

Ваше сообщение успешно отправлено!

ЗакрытьПовторить попытку