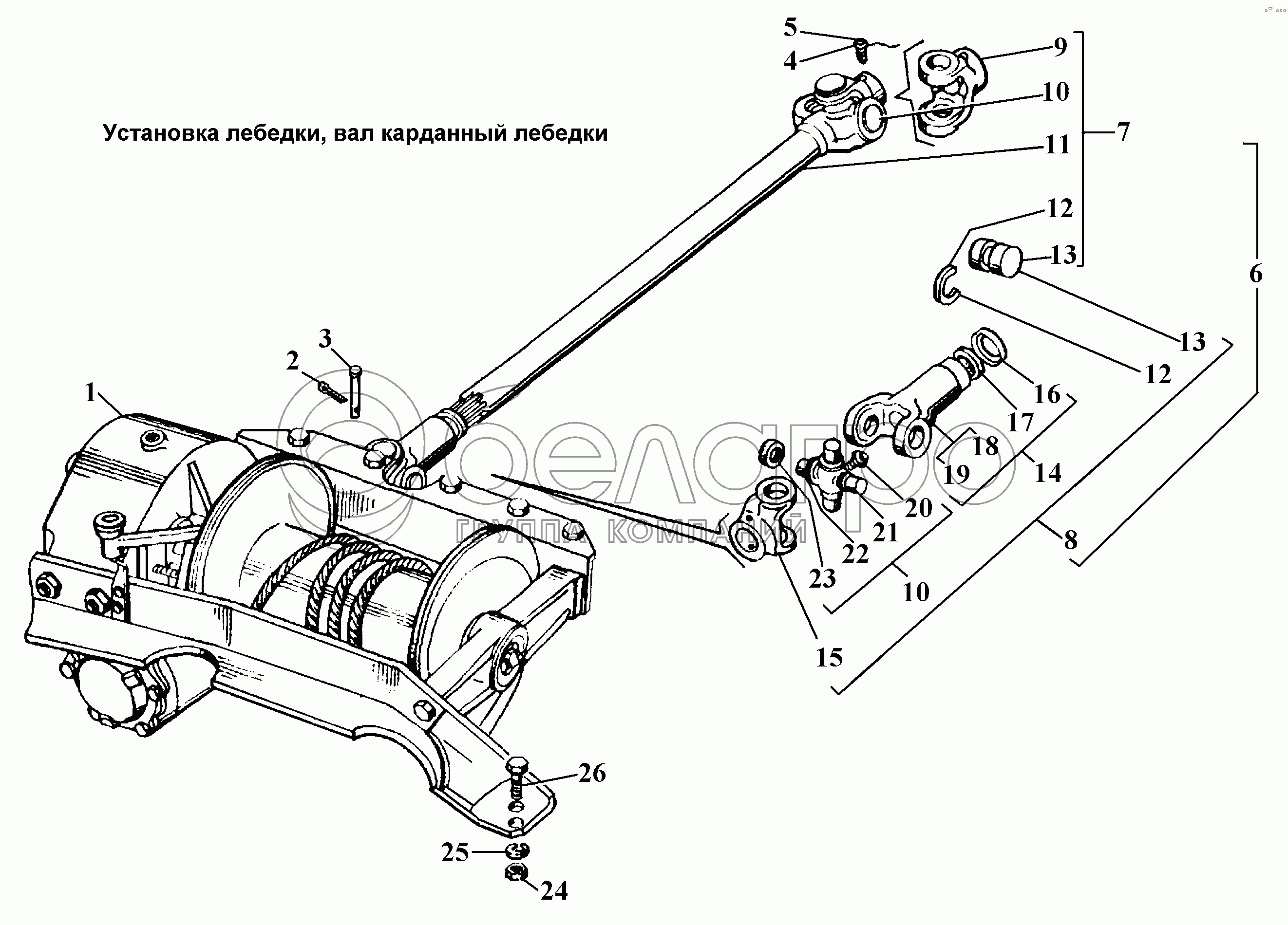
Каталог запасных частей к технике: ГАЗ-3308. Установка лебедки, вал карданный лебедки

zoom-in zoom-out enlarge shrink circle-right circle-left file-text2 info cart arraw right arraw left zoom out zoom in arraw maximize arraw minimize
1
2
3
4
5
6
7
8
9
10
10
11
12
12
13
13
14
15
16
17
18
19
20
21
22
23
24
25
26
12
24-2201043
Кольцо стопорное
В узле: 8
24-2201043 Кольцо крестовины стопорное, (А) Под заказ 4.13 р.
1
3308-4501010
Лебедка с редуктор
В узле: 1
2
258013-П29
Шплинт 2х16 ОСТ 37.001.171-93
В узле: 1
3
295729-П29
Палец 5,5х58
В узле: 1
4
4598719310
Шплинт 0,8х225
В узле: 1
5
290565-П29
Винт М8х1-6hх12,5
В узле: 1
6
3308-4502010
Вал карданный лебедки
В узле: 1
7
3308-4502104
Вал карданный лебедки с вилкой
В узле: 1
8
3308-4502045
Кардан промежуточный
В узле: 1
9
63А-4502024
Вилка промежуточного кардана к коробке отбора мощности
В узле: 1
10
3102-2201026
Крестовина карданного вала с манжетами
В узле: 2
10
69-2201026-Б2
Крестовина кардана промежуточного вала в сборе
В узле: 2
11
3308-4502015
Вал карданный лебедки
В узле: 1
13
704702К2
Подшипник крестовины карданного вала
В узле: 8
14
3308-4502047
Вилка скользящая карданного вала лебедки
В узле: 1
15
66-02-4502023
Вилка карданного вала к редуктору лебедки
В узле: 1
16
63А-4502087
Обойма сальника
В узле: 1
17
63А-4502088
Сальник скользящей вилки кардана лебедки
В узле: 1
18
3308-4502048
Вилка скользящая карданного вала лебедки
В узле: 1
19
260313-П
Заглушка 32 ОСТ 37.001.173-82
В узле: 1
20
264072-П29
Масленка 1.1 Ц6.хр ГОСТ 19853-74
В узле: 2
21
69-2201030-Б2
Крестовина кардана промежуточного вала
В узле: 2
21
3102-2201030
Крестовина карданного вала
В узле: 2
22
3102-2201037
Отражатель крестовины карданного вала заднего моста
В узле: 8
22
69-2201037-А
Отражатель сальника крестовины карданного вала
В узле: 8
23
69-2201031-А
Манжета с пружиной крестовины карданного вала в сборе
В узле: 8
24
250515-П29
Гайка М12х1,25-6Н ОСТ 37.001.124-93
В узле: 1
25
252137-П2
Шайба 12.ОТ ОСТ 37.001.115-75
В узле: 1
26
201564-П29
Болт М12х1,25-6gх32 ОСТ 37.001.123-96
В узле: 1
Содержащиеся в справочниках-каталогах запасные части и детали не предлагаются к продаже, а носят исключительно информационный характер

Ваша заявка была отправлена. В ближайшее время наши специалисты с Вами свяжутся по указанному Вами телефону.

Представьтесь
Поле обязательно для заполнения
Ваш телефон
Введите правильный номер телефона
E-mail
Введите правильный e-mail
Тема
Тема
применяемость финансирование доставка цена, наличие другое сервис и гарантия
Время для звонка
08:00
08:00 09:00 10:00 11:00 12:00 13:00 14:00 15:00 16:00 17:00 18:00 19:00
19:00
08:00 09:00 10:00 11:00 12:00 13:00 14:00 15:00 16:00 17:00 18:00 19:00

Мы постараемся перезвонить в указанное время

Если вы не хотите ждать, то звоните нашим вежливым консультантам:

8 800 100-2-700
Подтвердите, что вы не робот
Подтвердите, что вы не робот
Спасибо!

Ваше сообщение успешно отправлено!

ЗакрытьПовторить попытку