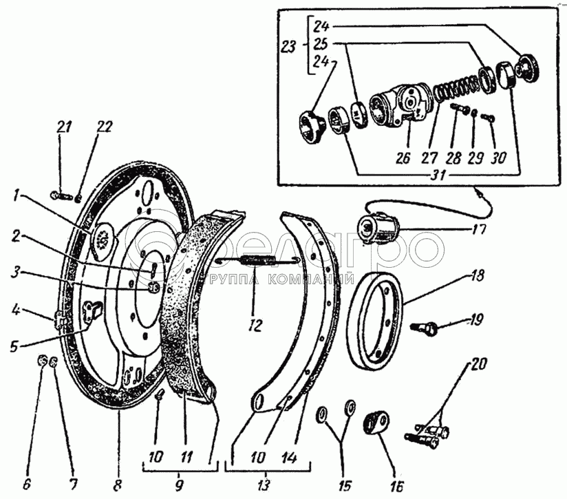
Каталог запасных частей к технике: ГАЗ-51 (63, 63А). Задние ножные тормоза

zoom-in zoom-out enlarge shrink circle-right circle-left file-text2 info cart arraw right arraw left zoom out zoom in arraw maximize arraw minimize
1
2
3
4
5
6
7
8
9
10
10
11
12
13
14
15
16
17
18
19
20
21
22
23
24
24
25
26
27
28
29
30
31
51-3502011
Тормоз задний в сборе левый
В узле: 1
252704-П
Заклепка 6х16
В узле: 8
51-3502010
Тормоз задний в сборе правый
В узле: 1
1
51-3501036-Б
Эксцентрик колодок переднего тормоза регулировочный
В узле: 4
2
258039-П
Шплинт 3,2х20 ОСТ 37.001.171-93
В узле: 12
3
292816-П8
Гайка М12х1,25
В узле: 12
4
51-3501033-Б
Пружина направляющей скобы колодок переднего тормоза
В узле: 4
5
51-3501032-Б
Скоба колодок переднего тормоза направляющая
В узле: 4
6
250561-П8
Гайка М16х1,5
В узле: 4
7
252139-П2
Шайба 16.ОТ ОСТ 37.001.115-75
В узле: 4
8
51-3502012-А
Щит заднего тормоза в сборе
В узле: 2
9
51-3502090
Колодка и фрикционная накладка заднего тормоза в сборе (передняя)
В узле: 2
10
294108-П
Заклепка 5х10
В узле: 52
11
51-3502105
Накладка передней колодки заднего тормоза фрикционная
В узле: 2
12
51-3501035
Пружина
В узле: 2
13
51-3502091
Колодка и фрикционная накладка заднего тормоза в сборе (задняя)
В узле: 2
14
51-3502106
Накладка задней колодки заднего тормоза фрикционная
В узле: 2
15
51-3501028
Эксцентрик опорного пальца
В узле: 4
16
51-3501030
Пластина опорных пальцев колодок тормоза
В узле: 2
17
51-3502040
Цилиндр заднего тормоза колесный в сборе
В узле: 2
18
51-3502060
Маслоотражатель заднего тормоза в сборе
В узле: 2
19
290874-П8
Болт 1М12Х1,25х28 крепления щита заднего тормоза
В узле: 12
20
51-3501068
Палец колодок тормоза опорный
В узле: 4
21
201495-П8
Болт М10-6gх20
В узле: 4
22
252136-П2
Шайба 10 ОТ ОСТ 37.001.115-75
В узле: 4
23
51-3500102
Детали для колесного цилиндра заднего тормоза (комплект состоит из деталей 51-3502051 и 51-3502058)
В узле: 2
24
51-3502058
Колпак защитный
В узле: 4
25
51-3502051
Манжета
В узле: 4
26
51-3502046-Z
Цилиндр заднего тормоза колесный
В узле: 2
27
51-3502053
Пружина колесного цилиндра
В узле: 2
28
51-3501048-А
Клапан колесного цилиндра тормоза перепускной
В узле: 2
29
252134-П29
Шайба 6
В узле: 2
30
201416-П8
Болт М6-6gх12
В узле: 2
31
51-3502042
Поршень колесного цилиндра заднего тормоза в сборе
В узле: 4
Содержащиеся в справочниках-каталогах запасные части и детали не предлагаются к продаже, а носят исключительно информационный характер

Ваша заявка была отправлена. В ближайшее время наши специалисты с Вами свяжутся по указанному Вами телефону.

Представьтесь
Поле обязательно для заполнения
Ваш телефон
Введите правильный номер телефона
E-mail
Введите правильный e-mail
Тема
Тема
применяемость финансирование доставка цена, наличие другое сервис и гарантия
Время для звонка
08:00
08:00 09:00 10:00 11:00 12:00 13:00 14:00 15:00 16:00 17:00 18:00 19:00
19:00
08:00 09:00 10:00 11:00 12:00 13:00 14:00 15:00 16:00 17:00 18:00 19:00

Мы постараемся перезвонить в указанное время

Если вы не хотите ждать, то звоните нашим вежливым консультантам:

8 800 100-2-700
Подтвердите, что вы не робот
Подтвердите, что вы не робот
Спасибо!

Ваше сообщение успешно отправлено!

ЗакрытьПовторить попытку