Каталог запасных частей к технике: ГАЗ-52-01. Водяной насос

zoom-in zoom-out enlarge shrink circle-right circle-left file-text2 info cart arraw right arraw left zoom out zoom in arraw maximize arraw minimize
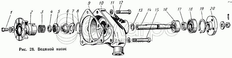
1
2
3
4
5
6
7
8
9
10
11
12
13
14
15
16
17
18
19
20
250976-П8
Гайка М10х1
В узле: 1
12-1307015-Г
Корпус водяного насоса (для запасных частей)
В узле: 1
12-1307010-Г2
Насос водяной в сборе
В узле: 1
252006-П8
Шайба 10
В узле: 1
293277-П8
Шайба 8
В узле: 1
252136-П2
Шайба 10 ОТ ОСТ 37.001.115-75
В узле: 3
252175-П8
Шайба 8
В узле: 1
258039-П
Шплинт 3,2х20 ОСТ 37.001.171-93
В узле: 1
13-1307019-А
Валик водяного насоса с внутренним стопорным кольцом в сборе
В узле: 1
1
201238-П8
Болт М8-4hх14
В узле: 1
2
12-1307032-Б1
Крыльчатка водяного насоса
В узле: 1
3
12-1307034-А2
Пружина
В узле: 1
4
11-8528-Б
Кольцо
В узле: 1
5
12-1307052-Б
Обойма сальника крыльчатки водяного насоса
В узле: 1
6
11-8515-А3
Манжета
В узле: 1
7
12-1307041-А3
Шайба сальника водяного насоса уплотняющая
В узле: 1
8
12-1307042
Кольцо стопорное
В узле: 1
9
12-1307048
Прокладка корпуса водяного насоса
В узле: 1
10
12-1307015-Д
Корпус водяного насоса
В узле: 1
11
264030-П8
Пресс-масленка 2.3.45.Ц6
В узле: 1
12
201290-П8
Болт М10х45
В узле: 2
13
52-1307029
Кольцо стопорное
В узле: 1
14
13-1307023-Б
Валик водяного насоса
В узле: 1
15
201295-П8
Болт М10х65
В узле: 1
16
12-1307027
Подшипник водяного насоса
В узле: 1
17
12-1307025
Втулка распорная подшипника водяного насоса
В узле: 1
18
53-1307027
Подшипник водяного насоса передний
В узле: 1
19
66-1307028
Кольцо стопорное
В узле: 1
20
12-1307024-В
Ступица шкива водяного насоса и вентилятора
В узле: 1
Содержащиеся в справочниках-каталогах запасные части и детали не предлагаются к продаже, а носят исключительно информационный характер

Ваша заявка была отправлена. В ближайшее время наши специалисты с Вами свяжутся по указанному Вами телефону.

Представьтесь
Поле обязательно для заполнения
Ваш телефон
Введите правильный номер телефона
E-mail
Введите правильный e-mail
Тема
Тема
применяемость финансирование доставка цена, наличие другое сервис и гарантия
Время для звонка
08:00
08:00 09:00 10:00 11:00 12:00 13:00 14:00 15:00 16:00 17:00 18:00 19:00
19:00
08:00 09:00 10:00 11:00 12:00 13:00 14:00 15:00 16:00 17:00 18:00 19:00

Мы постараемся перезвонить в указанное время

Если вы не хотите ждать, то звоните нашим вежливым консультантам:

8 800 100-2-700
Подтвердите, что вы не робот
Подтвердите, что вы не робот
Спасибо!

Ваше сообщение успешно отправлено!

ЗакрытьПовторить попытку