Каталог запасных частей к технике: МАЗ-5549. Тормоз рабочий задний

zoom-in zoom-out enlarge shrink circle-right circle-left file-text2 info cart arraw right arraw left zoom out zoom in arraw maximize arraw minimize
1
1
2
3
4
5
6
7
8
9
10
11
12
13
14
15
16
17
18
19
20
21
22
23
24
25
26
27
28
29
30
31
32
33
34
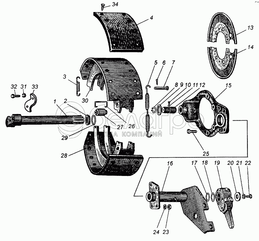
500А-3502004
Тормоз задний правый в сборе
В узле: 1
500А-3502005
Тормоз задний левый в сборе
В узле: 1
264020-П8
Пресс-масленка
В узле: 4
500А-3519172
Кронштейн задней тормозной камеры правый а сборе
В узле: 1
500А-3519171
Кронштейн задней тормозной камеры левый со втулками в сборе
В узле: 1
500А-3519173
Кронштейн задней тормозной камеры левый в сборе
В узле: 1
201493-П29
Болт
В узле: 12
1
500-3502110-Б1
Кулак заднего тормоза разжимной правый
В узле: 1
1
500-3502111-Б1
Кулак заднего тормоза разжимный левый
В узле: 1
2
500-3501121
Втулка распорная
В узле: 2
3
500-3501037
Пружина
В узле: 4
4
500-3502105
Накладка фрикционная
В узле: 8
5
500-3502034
Пружина колодки заднего тормоза верхняя в сборе
В узле: 2
6
258053-П29
Шплинт
В узле: 4
7
500-3502098
Палец
В узле: 4
8
500-3502134
Кольцо оси стопорное
В узле: 4
9
500-3502133
Шайба
В узле: 4
10
500-3502135
Винт оси колодок стопорный
В узле: 2
11
252136-П2
Шайба
В узле: 14
12
500-3502132
Ось колодок заднего тормоза
В узле: 2
13
500-3502150
Щит заднего тормоза правый
В узле: 2
14
500-3502151
Щит заднего тормоза левый
В узле: 2
15
500-3502015-В1
Суппорт заднего тормоза
В узле: 2
16
500А-3519170
Кронштейн задней тормозной камеры правый со втулками в сборе
В узле: 1
17
200-3501160
Прокладка регулировочного рычага
В узле: 1
18
200-3501161
Прокладка регулировочного рычага
В узле: 1
19
5335-3501136
Рычаг тормоза регулировочный в сборе
В узле: 2
20
200-3501155-А
Шайба регулировочного рычага
В узле: 2
21
252005-П2
Шайба
В узле: 2
22
201495-П2
Болт
В узле: 2
23
250812-П29
Гайка
В узле: 8
24
252138-П2
Шайба пружинная
В узле: 10
25
372206-П29
Болт
В узле: 18
26
500-3502112-В
Стопор ролика
В узле: 4
27
500-3502109-Б
Ролик колодки заднего тормоза
В узле: 4
28
500-3502090-А
Колодка заднего тормоза с накладкой в сборе
В узле: 4
29
Н1-45х38-2
Кольцо уплотнительное
В узле: 4
30
500-3502095-А
Колодка заднего тормоза в сборе
В узле: 4
31
252136-П2
Шайба
В узле: 4
32
201495-П29
Болт
В узле: 4
33
500-3502138-10
Пластина упорная
В узле: 2
34
376807-П
Заклепка
В узле: 64
Содержащиеся в справочниках-каталогах запасные части и детали не предлагаются к продаже, а носят исключительно информационный характер

Ваша заявка была отправлена. В ближайшее время наши специалисты с Вами свяжутся по указанному Вами телефону.

Представьтесь
Поле обязательно для заполнения
Ваш телефон
Введите правильный номер телефона
E-mail
Введите правильный e-mail
Тема
Тема
применяемость финансирование доставка цена, наличие другое сервис и гарантия
Время для звонка
08:00
08:00 09:00 10:00 11:00 12:00 13:00 14:00 15:00 16:00 17:00 18:00 19:00
19:00
08:00 09:00 10:00 11:00 12:00 13:00 14:00 15:00 16:00 17:00 18:00 19:00

Мы постараемся перезвонить в указанное время

Если вы не хотите ждать, то звоните нашим вежливым консультантам:

8 800 100-2-700
Подтвердите, что вы не робот
Подтвердите, что вы не робот
Спасибо!

Ваше сообщение успешно отправлено!

ЗакрытьПовторить попытку