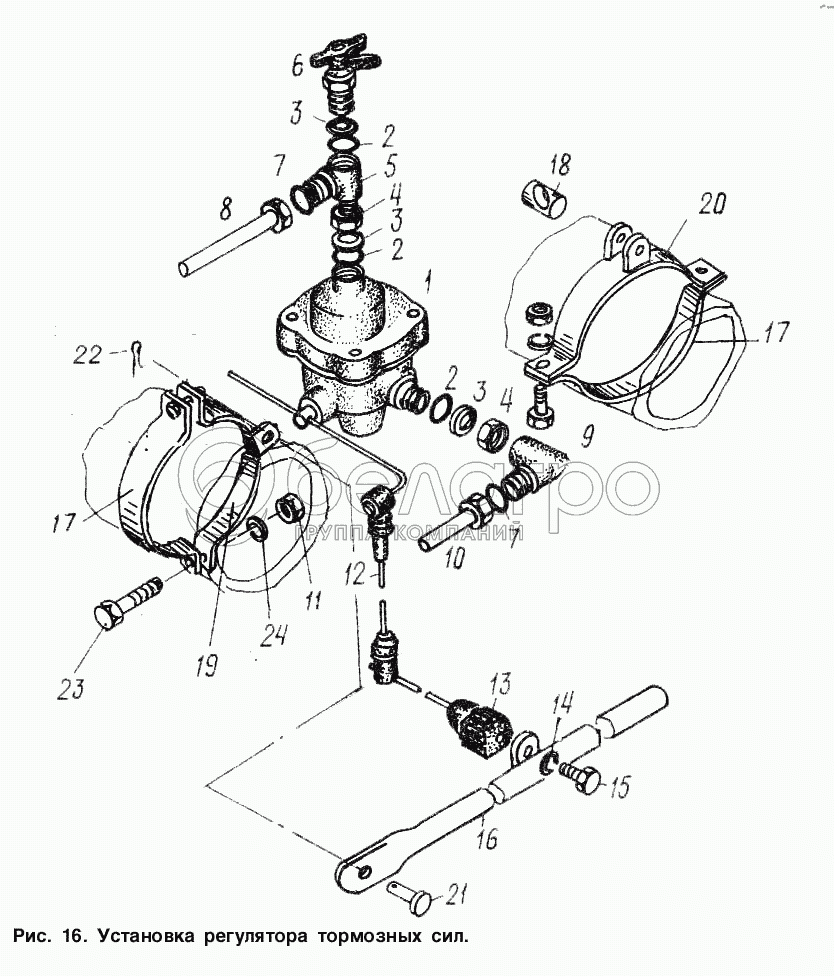
Каталог запасных частей к технике: МАЗ-9506. Установка регулятора тормозных сил

zoom-in zoom-out enlarge shrink circle-right circle-left file-text2 info cart arraw right arraw left zoom out zoom in arraw maximize arraw minimize
1
2
2
2
3
3
3
4
4
5
6
7
7
8
9
10
11
12
13
14
15
16
17
17
18
19
20
21
22
23
24
475.701.051.0
Регулятор тормозных сил
В узле: 1
433.302 000.0
Упругий элемент
В узле: 1
105.069.05-000 У 1
Клапан контрольного вывода
В узле: 1
1
100-3533010
Регулятор тормозных сил
В узле: 1
2
020-025-30-2-3
Кольцо
В узле: 2
3
376145
Шайба 22
В узле: 2
4
374939
Гайка М22х1,5-6Н
В узле: 2
5
403062
Тройник
В узле: 1
6
100-3515310
Клапан контрольного вывода
В узле: 1
7
008-011-19-2-3
Кольцо
В узле: 2
8
9506-3506276
Трубка
В узле: 1
9
402741
Угольник
В узле: 1
10
9506-3506277
Трубка
В узле: 1
11
250512
Гайка М10-6Н
В узле: 4
12
9506-3533028
Тяга
В узле: 1
13
100-3533110
Упругий элемент
В узле: 1
14
252157
Шайба 124
В узле: 1
15
201538
Болт М12-6gх25
В узле: 1
16
9506-3533033
Штанга
В узле: 1
17
9389-3533039-10
Хомут
В узле: 2
18
9389-3533072
Ось
В узле: 1
19
9389-3533030-10
Хомут
В узле: 1
20
9389-3533025-10
Хомут
В узле: 1
21
260054
Палец 10х20
В узле: 1
22
258039
Шплинт 3,2х20
В узле: 1
23
201509
Болт М10-6gх60
В узле: 4
24
252136
Шайба 10.ОТ
В узле: 4
Содержащиеся в справочниках-каталогах запасные части и детали не предлагаются к продаже, а носят исключительно информационный характер

Ваша заявка была отправлена. В ближайшее время наши специалисты с Вами свяжутся по указанному Вами телефону.

Представьтесь
Поле обязательно для заполнения
Ваш телефон
Введите правильный номер телефона
E-mail
Введите правильный e-mail
Тема
Тема
применяемость финансирование доставка цена, наличие другое сервис и гарантия
Время для звонка
08:00
08:00 09:00 10:00 11:00 12:00 13:00 14:00 15:00 16:00 17:00 18:00 19:00
19:00
08:00 09:00 10:00 11:00 12:00 13:00 14:00 15:00 16:00 17:00 18:00 19:00

Мы постараемся перезвонить в указанное время

Если вы не хотите ждать, то звоните нашим вежливым консультантам:

8 800 100-2-700
Подтвердите, что вы не робот
Подтвердите, что вы не робот
Спасибо!

Ваше сообщение успешно отправлено!

ЗакрытьПовторить попытку