Каталог запасных частей к технике: МЗКТ-65158. Коробка передач 65158-1700050

zoom-in zoom-out enlarge shrink circle-right circle-left file-text2 info cart arraw right arraw left zoom out zoom in arraw maximize arraw minimize
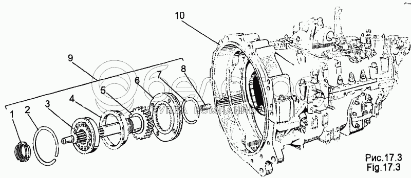
1
2
3
4
5
6
7
8
9
10
1
311714
Гайка М65х2-6Н
В узле: 1
2
238-1701034
Кольцо стопорное
В узле: 1
3
0000-1701348
Подшипник 170413Л
В узле: 1
4
201-1701458
Гнездо
В узле: 1
5
65158-1701030
Вал первичный
В узле: 1
6
202-1701290
Муфта
В узле: 1
7
202-1701184-01
Кольцо пружинное упорное
В узле: 1
8
236-1701043-Б
Труба маслоотводная
В узле: 1
9
65158-1701025
Вал первичный коробки передач
В узле: 1
10
202-1700050-01
Коробка передач
В узле: 1
Содержащиеся в справочниках-каталогах запасные части и детали не предлагаются к продаже, а носят исключительно информационный характер

Ваша заявка была отправлена. В ближайшее время наши специалисты с Вами свяжутся по указанному Вами телефону.

Представьтесь
Поле обязательно для заполнения
Ваш телефон
Введите правильный номер телефона
E-mail
Введите правильный e-mail
Тема
Тема
применяемость финансирование доставка цена, наличие другое сервис и гарантия
Время для звонка
08:00
08:00 09:00 10:00 11:00 12:00 13:00 14:00 15:00 16:00 17:00 18:00 19:00
19:00
08:00 09:00 10:00 11:00 12:00 13:00 14:00 15:00 16:00 17:00 18:00 19:00

Мы постараемся перезвонить в указанное время

Если вы не хотите ждать, то звоните нашим вежливым консультантам:

8 800 100-2-700
Подтвердите, что вы не робот
Подтвердите, что вы не робот
Спасибо!

Ваше сообщение успешно отправлено!

ЗакрытьПовторить попытку