Каталог запасных частей к технике: МЗКТ-65158. Мост средний. Детали колесной передачи

zoom-in zoom-out enlarge shrink circle-right circle-left file-text2 info cart arraw right arraw left zoom out zoom in arraw maximize arraw minimize
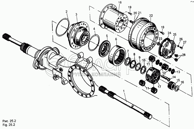
1
2
3
4
5
6
7
8
9
10
11
12
13
14
15
16
17
19
20
21
22
23
24
25
26
27
28
6923-2503071
Полуось
В узле: 1
1
6923-2503070
Полуось
В узле: 1
2
0000-2405833
Кольцо 250-260-58-2-2
В узле: 2
3
6923-3104010
Ступица заднего колеса
В узле: 2
4
6923-2405053
Кольцо
В узле: 2
5
6923-2405015
Кожух
В узле: 2
6
6923-2405050
Шестерня ведомая
В узле: 2
7
6923-3104076
Гайка со штифтом
В узле: 2
8
6923-3104079
Шайба
В узле: 2
9
6923-3104080
Шайба
В узле: 2
10
6923-3104087
Гайка
В узле: 2
11
69237-2405035
Сателлит
В узле: 8
12
0000-2402359
Подшипник 664706 Е5
В узле: 8
13
6923-2405049
Шайба сателлита
В узле: 16
14
400575
Кольцо 1А30
В узле: 8
15
69237-2405028
Шестерня ведущая
В узле: 2
16
400416
Кольцо 1А50
В узле: 2
17
69237-2405020
Водило
В узле: 2
18
69237-2405030
Корпус водила
В узле: 2
19
201540
Болт М12-6gх30
В узле: 8
20
372880-10
Болт 3М20х1,5-6gх45
В узле: 8
21
258260
Шплинт 1,2х350
В узле: 4
22
6923-3501070
Барабан
В узле: 2
23
6923-2405071
Сухарь
В узле: 2
24
6923-2405078
Прокладка
В узле: 2
25
6923-2405055
Крышка
В узле: 2
26
252136
Шайба 10 ОТ
В узле: 8
27
370906
Болт М10-6gх30
В узле: 16
28
378961
Пробка МК24х1,5
В узле: 6
Содержащиеся в справочниках-каталогах запасные части и детали не предлагаются к продаже, а носят исключительно информационный характер

Ваша заявка была отправлена. В ближайшее время наши специалисты с Вами свяжутся по указанному Вами телефону.

Представьтесь
Поле обязательно для заполнения
Ваш телефон
Введите правильный номер телефона
E-mail
Введите правильный e-mail
Тема
Тема
применяемость финансирование доставка цена, наличие другое сервис и гарантия
Время для звонка
08:00
08:00 09:00 10:00 11:00 12:00 13:00 14:00 15:00 16:00 17:00 18:00 19:00
19:00
08:00 09:00 10:00 11:00 12:00 13:00 14:00 15:00 16:00 17:00 18:00 19:00

Мы постараемся перезвонить в указанное время

Если вы не хотите ждать, то звоните нашим вежливым консультантам:

8 800 100-2-700
Подтвердите, что вы не робот
Подтвердите, что вы не робот
Спасибо!

Ваше сообщение успешно отправлено!

ЗакрытьПовторить попытку