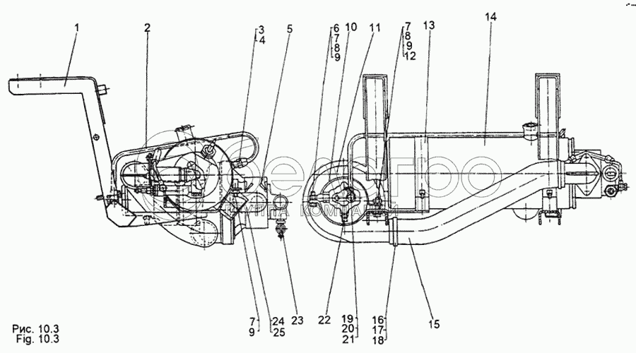
Каталог запасных частей к технике: МЗКТ-65158. Подогреватель в состоянии установки

zoom-in zoom-out enlarge shrink circle-right circle-left file-text2 info cart arraw right arraw left zoom out zoom in arraw maximize arraw minimize
1
2
3
4
5
6
7
8
9
10
11
12
13
14
15
16
17
18
19
20
21
22
23
24
25
1
65158-1015020
Каркас подогревателя
В узле: 1
2
6923-1015684
Топливопровод
В узле: 1
3
379225
Гайка накидная 2В8
В узле: 1
4
379275
Муфта конусная 8
В узле: 1
5
543-1015806
Чехол
В узле: 1
6
201460
Болт М8-6gх30
В узле: 1
7
250510
Гайка М8х1-6Н
В узле: 4
8
252038
Шайба 8
В узле: 2
9
252135
Шайба 8Т
В узле: 4
10
543-1015124
Обойма крепления нагнетателя
В узле: 1
11
ПЖД30-1015200-ГЧ
Насосный агрегат
В узле: 1
12
200263
Болт М8-6gх35
В узле: 1
13
5336-1015620
Хомут
В узле: 2
14
ПЖД30-1015010-ГЧ
Котел подогревателя
В узле: 1
15
6422-1015028
Шланг
В узле: 1
16
297575
Шплинт 5,6х22
В узле: 2
17
297580
Пряжка
В узле: 2
18
401820
Лента
В узле: 2
19
543-3506013
Прокладка 12М3
В узле: 2
20
537-3509276
Штуцер
В узле: 1
21
258250
Шплинт 1,2х100
В узле: 1
22
379497
Ниппель
В узле: 1
23
0000-1753070
Кран ПС-7
В узле: 1
24
64229-1303506
Хомут
В узле: 2
25
5320-1311049
Рукав
В узле: 1
Содержащиеся в справочниках-каталогах запасные части и детали не предлагаются к продаже, а носят исключительно информационный характер

Ваша заявка была отправлена. В ближайшее время наши специалисты с Вами свяжутся по указанному Вами телефону.

Представьтесь
Поле обязательно для заполнения
Ваш телефон
Введите правильный номер телефона
E-mail
Введите правильный e-mail
Тема
Тема
применяемость финансирование доставка цена, наличие другое сервис и гарантия
Время для звонка
08:00
08:00 09:00 10:00 11:00 12:00 13:00 14:00 15:00 16:00 17:00 18:00 19:00
19:00
08:00 09:00 10:00 11:00 12:00 13:00 14:00 15:00 16:00 17:00 18:00 19:00

Мы постараемся перезвонить в указанное время

Если вы не хотите ждать, то звоните нашим вежливым консультантам:

8 800 100-2-700
Подтвердите, что вы не робот
Подтвердите, что вы не робот
Спасибо!

Ваше сообщение успешно отправлено!

ЗакрытьПовторить попытку