Каталог запасных частей к технике: МЗКТ-652511. Картер шестерен редуктора среднего моста

zoom-in zoom-out enlarge shrink circle-right circle-left file-text2 info cart arraw right arraw left zoom out zoom in arraw maximize arraw minimize
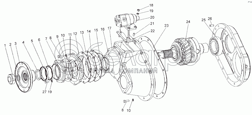
1
2
3
4
5
6
7
8
8
9
10
10
11
12
13
14
15
16
16
17
18
19
19
20
21
22
23
24
25
25
26
27
1
407976-06
Гайка М42х2-6Н
В узле: 1
2
537-2402205
Кольцо уплотнительное
В узле: 1
3
69237-2502129
Фланец
В узле: 1
4
6923-2502118
Втулка распорная
В узле: 1
5
547A-2502294-02
Манжета 2.2-85x110-3
В узле: 1
6
5432-2402052
Манжета 1,2-85х110-3
В узле: 1
7
6525-2402051
Крышка
В узле: 1
8
201542
Болт М12-6gх35
В узле: 21
9
6923-2402053
Прокладка
В узле: 1
10
252137
Шайба 12 ОТ
В узле: 21
11
6923-2502142
Крышка
В узле: 1
12
6923-2502052
Прокладка регулировочная
В узле: 3
13
6923-2502053
Прокладка
В узле: 3
14
6923-2502054
Прокладка
В узле: 9
15
0000-1758822
Кольцо 175-180-36-2-2
В узле: 1
16
0000-2302281
Подшипник 7312М
В узле: 1
16
0000-2302281-01
Подшипник 7312М
В узле: 1
17
69237-2502026-10
Картер шестерен
В узле: 1
18
250513
Гайка М10х1-6Н
В узле: 4
19
252136
Шайба 10 ОТ
В узле: 10
20
6923-2509010-10
Механизм блокировки
В узле: 1
21
373267
Шпилька М10х30
В узле: 4
22
6923-2509044-10
Прокладка
В узле: 1
23
6923-2502038
Прокладка
В узле: 1
24
6923-2506010-10
Дифференциал межосевой
В узле: 1
25
0000-2302284
Подшипник 75 16А
В узле: 1
25
0000-2302284-01
Подшипник 7516А
В узле: 1
26
377605
Штифт 12х30
В узле: 4
27
201497
Болт М10-6gх25
В узле: 6
Содержащиеся в справочниках-каталогах запасные части и детали не предлагаются к продаже, а носят исключительно информационный характер

Ваша заявка была отправлена. В ближайшее время наши специалисты с Вами свяжутся по указанному Вами телефону.

Представьтесь
Поле обязательно для заполнения
Ваш телефон
Введите правильный номер телефона
E-mail
Введите правильный e-mail
Тема
Тема
применяемость финансирование доставка цена, наличие другое сервис и гарантия
Время для звонка
08:00
08:00 09:00 10:00 11:00 12:00 13:00 14:00 15:00 16:00 17:00 18:00 19:00
19:00
08:00 09:00 10:00 11:00 12:00 13:00 14:00 15:00 16:00 17:00 18:00 19:00

Мы постараемся перезвонить в указанное время

Если вы не хотите ждать, то звоните нашим вежливым консультантам:

8 800 100-2-700
Подтвердите, что вы не робот
Подтвердите, что вы не робот
Спасибо!

Ваше сообщение успешно отправлено!

ЗакрытьПовторить попытку