Каталог запасных частей к технике: МЗКТ-74171. Цилиндр 74171-3405005

zoom-in zoom-out enlarge shrink circle-right circle-left file-text2 info cart arraw right arraw left zoom out zoom in arraw maximize arraw minimize
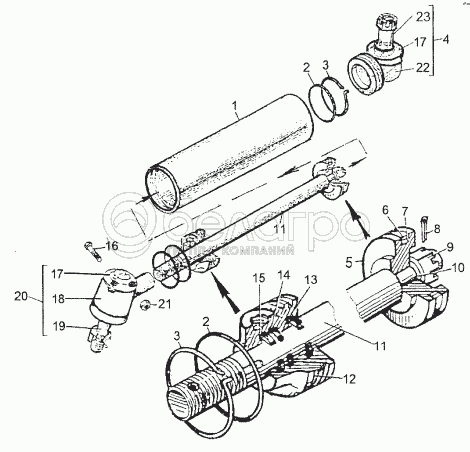
1
2
2
3
3
4
5
6
7
8
9
10
11
11
12
13
13
14
15
15
16
17
17
18
19
20
21
22
23
1
8007-3405026
Цилиндр
В узле: 1
2
0000-3423785
Кольцо 072-080-46-2-3
В узле: 2
3
69237-3405305
Штифт
В узле: 2
4
692374-3405039
Наконечник
В узле: 1
5
69237-3405042
Поршень
В узле: 1
6
69237-3405044
Кольцо защитное
В узле: 1
7
0000-1803782
Кольцо 067-075-46-2-2
В узле: 1
8
258054
Шплинт 4х32
В узле: 1
9
250908
Гайка М20х1,5-5Н6Н
В узле: 1
10
252019-10
Шайба 20
В узле: 1
11
6527-3405046
Шток
В узле: 1
12
69237-3405058-10
Крышка
В узле: 1
13
69237-3405087
Манжета
В узле: 1
13
ЦГ80-280-3405087
Манжета
В узле: 1
14
0000-1308744
Кольцо 028-033-030-2-2
В узле: 1
15
69237-3405120
Грязесъемник
В узле: 1
15
ЦГ80-280-3405120-10
Грязесьемник
В узле: 1
16
692301-3405068
Стяжка
В узле: 1
17
Комплект деталей наконечника
Комплект деталей наконечника
В узле: 2
18
74171-3405086
Наконечник
В узле: 1
19
69237-3414053-10
Палец
В узле: 2
20
74171-3405040
Наконечник
В узле: 1
21
250510
Гайка М8х1-6Н
В узле: 1
22
652511-3405079
Наконечник
В узле: 1
23
69237-3414042-20
Палец
В узле: 1
Содержащиеся в справочниках-каталогах запасные части и детали не предлагаются к продаже, а носят исключительно информационный характер

Ваша заявка была отправлена. В ближайшее время наши специалисты с Вами свяжутся по указанному Вами телефону.

Представьтесь
Поле обязательно для заполнения
Ваш телефон
Введите правильный номер телефона
E-mail
Введите правильный e-mail
Тема
Тема
применяемость финансирование доставка цена, наличие другое сервис и гарантия
Время для звонка
08:00
08:00 09:00 10:00 11:00 12:00 13:00 14:00 15:00 16:00 17:00 18:00 19:00
19:00
08:00 09:00 10:00 11:00 12:00 13:00 14:00 15:00 16:00 17:00 18:00 19:00

Мы постараемся перезвонить в указанное время

Если вы не хотите ждать, то звоните нашим вежливым консультантам:

8 800 100-2-700
Подтвердите, что вы не робот
Подтвердите, что вы не робот
Спасибо!

Ваше сообщение успешно отправлено!

ЗакрытьПовторить попытку