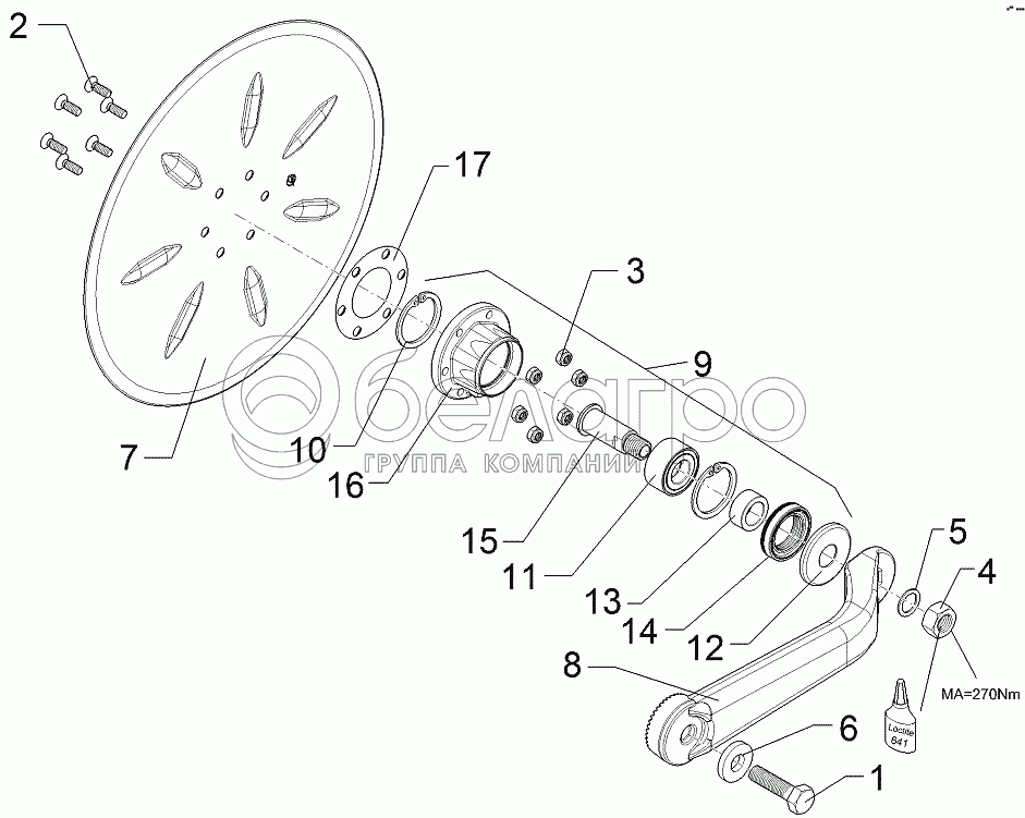
Каталог запасных частей к технике: Lemken EurOpal 7, EurOpal 7HX. 657 9360 Swinging arm

zoom-in zoom-out enlarge shrink circle-right circle-left file-text2 info cart arraw right arraw left zoom out zoom in arraw maximize arraw minimize
1
2
3
4
5
6
7
8
9
10
11
12
13
14
15
16
1
301 5414
Screw
В узле: 1
2
301 6123
Countersunk bolt
В узле: 6
3
303 0933
Selflocking nut
В узле: 6
4
303 0996
Hexagon nut
В узле: 1
5
305 2230
Supporting washer
В узле: 1
6
305 6012
Washer
В узле: 1
7
349 0029
Disc
В узле: 1
8
457 9326
Swinging arm
В узле: 1
9
555 4512
Bearing unit
В узле: 1
10
305 8924
Securing ring
В узле: 2
11
319 8760
Bearing
В узле: 1
12
323 0418
Cap
В узле: 1
13
323 5011
Race ring
В узле: 1
14
323 8301
Sealing
В узле: 1
15
455 0310
Axle
В узле: 1
16
455 5145
Bearing housing
В узле: 1
Содержащиеся в справочниках-каталогах запасные части и детали не предлагаются к продаже, а носят исключительно информационный характер

Ваша заявка была отправлена. В ближайшее время наши специалисты с Вами свяжутся по указанному Вами телефону.

Представьтесь
Поле обязательно для заполнения
Ваш телефон
Введите правильный номер телефона
E-mail
Введите правильный e-mail
Тема
Тема
применяемость финансирование доставка цена, наличие другое сервис и гарантия
Время для звонка
08:00
08:00 09:00 10:00 11:00 12:00 13:00 14:00 15:00 16:00 17:00 18:00 19:00
19:00
08:00 09:00 10:00 11:00 12:00 13:00 14:00 15:00 16:00 17:00 18:00 19:00

Мы постараемся перезвонить в указанное время

Если вы не хотите ждать, то звоните нашим вежливым консультантам:

8 800 100-2-700
Подтвердите, что вы не робот
Подтвердите, что вы не робот
Спасибо!

Ваше сообщение успешно отправлено!

ЗакрытьПовторить попытку