Каталог запасных частей к технике: Lemken Solitair 9/400KA. Double disc coulter + roller D350/330-B

zoom-in zoom-out enlarge shrink circle-right circle-left file-text2 info cart arraw right arraw left zoom out zoom in arraw maximize arraw minimize
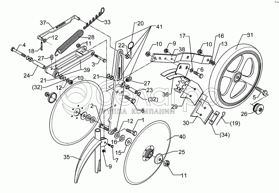
1
2
3
4
5
6
7
8
9
9
10
10
10
11
11
12
12
12
13
15
16
16
17
18
19
20
21
21
22
23
24
25
26
27
27
28
29
30
31
32
32
33
34
35
36
37
38
39
40
41
1
301 3380
Bolt
В узле: 1
2
301 3381
Bolt
В узле: 1
3
301 3425
Bolt
В узле: 1
4
301 3470
Bolt
В узле: 1
5
301 5449
Bolt
В узле: 1
6
301 6750
Screw
В узле: 2
7
301 7280
Screw
В узле: 1
8
301 7334
Screw
В узле: 2
9
303 0932
Selflocking nut
В узле: 1
10
303 0934
Selflocking nut
В узле: 6
11
303 0944
Selflocking nut
В узле: 1
12
305 6137
Washer
В узле: 3
13
305 6167
Washer
В узле: 1
14
305 8551
Securing clip
В узле: 1
15
305 8578
Washer
В узле: 2
16
305 8582
Washer
В узле: 3
17
305 8694
Washer
В узле: 4
18
311 7628
Peg
В узле: 1
19
311 8611
Spring pin
В узле: 1
20
311 9567
Securing pin
В узле: 1
21
317 3299
Bush
В узле: 4
22
317 3301
Expansion bush
В узле: 1
23
317 5263
Bush
В узле: 1
24
317 5264
Bush
В узле: 1
25
319 1127
Cap
В узле: 2
26
323 1325
Cap
В узле: 1
27
323 6345
Grease nipple
В узле: 2
28
329 8503
Spring
В узле: 1
29
349 2026
Synthetic scraper
В узле: 1
30
349 2031
Scraper
В узле: 1
31
357 6001
Pressure roller cpl.
В узле: 1
32
375 1190
O-ring
В узле: 4
33
482 1125
Adjuster plate
В узле: 1
34
482 1130
Supporting plate
В узле: 1
35
482 6002
Seeding tube
В узле: 1
36
482 6011
Cover
В узле: 1
37
482 6022
Link
В узле: 1
38
482 6105
Wheel stalk
В узле: 1
39
582 6021
Rocker arm
В узле: 1
40
582 6028
Disc
В узле: 2
41
582 6032
Disc carrier
В узле: 1
Содержащиеся в справочниках-каталогах запасные части и детали не предлагаются к продаже, а носят исключительно информационный характер

Ваша заявка была отправлена. В ближайшее время наши специалисты с Вами свяжутся по указанному Вами телефону.

Представьтесь
Поле обязательно для заполнения
Ваш телефон
Введите правильный номер телефона
E-mail
Введите правильный e-mail
Тема
Тема
применяемость финансирование доставка цена, наличие другое сервис и гарантия
Время для звонка
08:00
08:00 09:00 10:00 11:00 12:00 13:00 14:00 15:00 16:00 17:00 18:00 19:00
19:00
08:00 09:00 10:00 11:00 12:00 13:00 14:00 15:00 16:00 17:00 18:00 19:00

Мы постараемся перезвонить в указанное время

Если вы не хотите ждать, то звоните нашим вежливым консультантам:

8 800 100-2-700
Подтвердите, что вы не робот
Подтвердите, что вы не робот
Спасибо!

Ваше сообщение успешно отправлено!

ЗакрытьПовторить попытку