Каталог запасных частей к технике: МТЗ 922.3 / 922.4. Гидросистема

zoom-in zoom-out enlarge shrink circle-right circle-left file-text2 info cart arraw right arraw left zoom out zoom in arraw maximize arraw minimize
1
2
3
3
3
4
5
5
6
7
8
10
10
10
10
11
11
11
11
11
11
12
13
13
14
15
16
17
18
19
20
20
21
22
22
22
23
25
26
27
28
29
30
31
32
33
34
35
36
37
38
38
39
39
40
40
40
41
42
43
44
45
46
49
50
51
52
53
54
55
56
56
56
57
58
59
60
39
40-4607037
Болт
В узле: 2
40-4607037 Болт МТЗ, БЗТДиА Под заказ 728.28 р.
12
70-1108317
Бонка
В узле: 1
70-1108317 Бонка МТЗ Под заказ 88.69 р.
42
952-4607080
Штуцер
В узле: 1
952-4607080 Штуцер МТЗ гидравлики Под заказ 1 277.40 р.
19
822-4604010
Привод насоса
В узле: 1
822-4604010 Привод насоса МТЗ Под заказ 35 020.87 р.
822-4600010
Гидросистема
В узле: ---
НР10-4НХ003А01
Штекер
В узле: 6
М036.50Б20
Корпус правый
В узле: 6
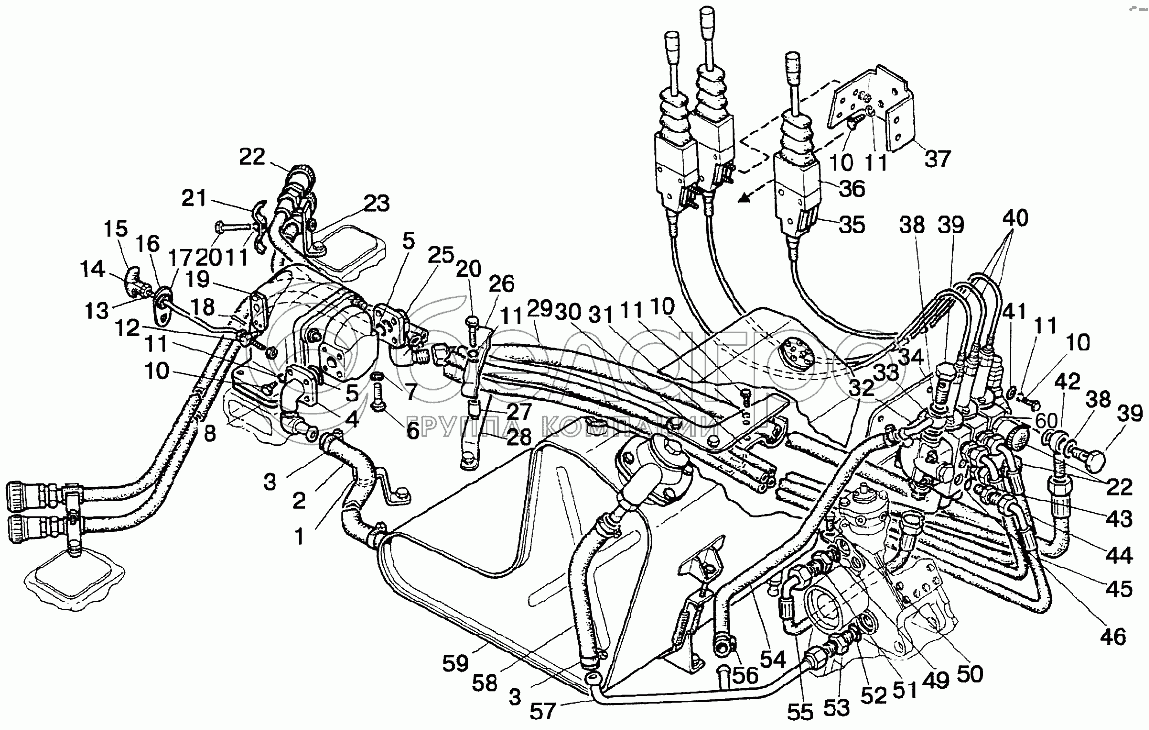
1
923-4607013
Кронштейн
В узле: 1
2
822-4607012-01
Шланг
В узле: 1
3
TORRO25-40/9-C6W
Хомут «НОРМА»
В узле: 4
3
TORRO25-40/971
Хомут
В узле: ---
4
822-4607020
Патрубок
В узле: 1
5
035-040-30-1-4
Кольцо
В узле: 2
6
М14х1,5-6gх45.88.35.019
Болт
В узле: 2
7
Шайба14.ОТ
Шайба
В узле: 4
8
50-4608049
Прокладка
В узле: 1
10
М8-6gх25.88.35.019
Болт
В узле: 16
11
Шайба8Т
Шайба 8Т
В узле: 22
13
822-4604050
Тяга
В узле: 1
13
822-4604051
Тяга
В узле: 1
14
М8-6Н.6.019
Гайка
В узле: 3
15
50-1310136-A
Рукоятка
В узле: 1
16
70-3723042-01
Втулка
В узле: 1
17
822-4604012
Кронштейн
В узле: 1
18
3,2х18.019
Шплинт
В узле: 1
20
М8-6gх35.88.35.019
Болт
В узле: 6
21
40-4607029-A
Планка
В узле: 2
22
HP10-3HX003A01
Муфта
В узле: ---
22
М036.50Б.10
Корпус левый
В узле: 6
23
H50-4607137
Кронштейн
В узле: 2
25
822-4607040
Патрубок
В узле: 1
26
923-4607015
Кронштейн
В узле: 1
27
E1021-4607044
Втулка
В узле: 1
28
923-4607014
Пластина
В узле: 1
29
П80-4607120-01
Рукав
В узле: 1
30
923-4607011
Пластина
В узле: 1
31
923-4607070
Кронштейн
В узле: 1
32
РП70-822
Распределитель
В узле: 1
33
822-4607060
Труба
В узле: 1
34
822-4607030
Кронштейн
В узле: 1
35
207.194
Комплект крепления рукоятки
В узле: 3
36
212.502
Рукоятка
В узле: 3
37
822-4601017
Кронштейн
В узле: 1
38
РМ24
Шайба
В узле: 4
40
ЕААТ132-040-01500-003
Трос
В узле: 3
40
100.М4(40)Г4.01540
Трос
В узле: 3
41
С8.01.019
Шайба
В узле: 4
43
С80-4607204
Штуцер
В узле: 4
44
680-4607140-07
Рукав
В узле: 2
45
680-4607140-08
Рукав
В узле: 2
46
024-028-25-1-4
Кольцо
В узле: 4
49
021-024-19-2-2
Кольцо
В узле: 1
50
М12-6gх25.88.35.019
Болт ГОСТ 7796-70
В узле: 3
51
820-4635150
Клапан
В узле: 1
52
027-032-30-1-4
Кольцо
В узле: 1
53
C80-4607034
Штуцер
В узле: 1
54
822-4607011
Шланг
В узле: 1
55
952-4607140-02
Рукав
В узле: 1
56
TORRO16-25/9-C6W
Хомут
В узле: 2
56
TORRO16-27/971
Хомут
В узле: 2
57
822-4607050
Труба
В узле: 1
58
822-4607012
Шланг
В узле: 1
59
822-4608110
Бак
В узле: 1
60
РМ1/2
Шайба
В узле: 2
Содержащиеся в справочниках-каталогах запасные части и детали не предлагаются к продаже, а носят исключительно информационный характер

Ваша заявка была отправлена. В ближайшее время наши специалисты с Вами свяжутся по указанному Вами телефону.

Представьтесь
Поле обязательно для заполнения
Ваш телефон
Введите правильный номер телефона
E-mail
Введите правильный e-mail
Тема
Тема
применяемость финансирование доставка цена, наличие другое сервис и гарантия
Время для звонка
08:00
08:00 09:00 10:00 11:00 12:00 13:00 14:00 15:00 16:00 17:00 18:00 19:00
19:00
08:00 09:00 10:00 11:00 12:00 13:00 14:00 15:00 16:00 17:00 18:00 19:00

Мы постараемся перезвонить в указанное время

Если вы не хотите ждать, то звоните нашим вежливым консультантам:

8 800 100-2-700
Подтвердите, что вы не робот
Подтвердите, что вы не робот
Спасибо!

Ваше сообщение успешно отправлено!

ЗакрытьПовторить попытку