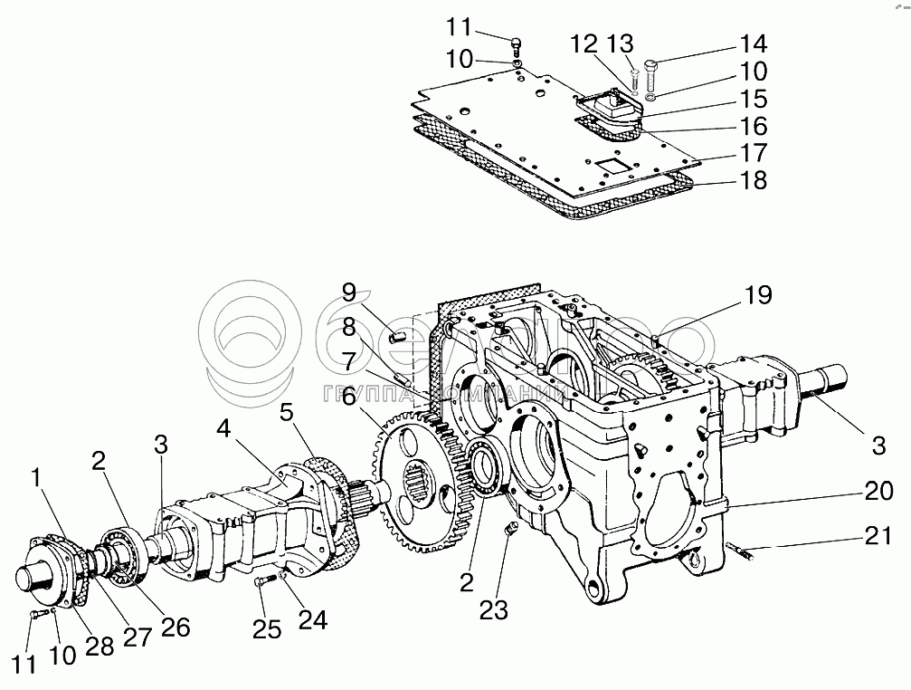
Каталог запасных частей к технике: МТЗ 922.3 / 922.4. Задний мост. Корпус заднего моста
Редуктор конечной передачи переднего ведущего моста
Дифференциал. Главная передача. Стакан подшипников. Крышка стакана
1
2
2
3
3
4
4
4
4
4
5
6
7
8
9
10
10
10
11
11
12
13
14
15
16
17
18
19
20
20
21
23
24
25
26
26
26
27
27
27
28
28
28
28
28
|
1
50-2407029
Прокладка
В узле: 2
|
|||||||||||||||||||||||||||||||||||||||||||||||||||||||||||||||||||||||||||||||||||||||
| 50-2407029 Прокладка МТЗ крышки полуоси (картон 0,5 мм), Беларусь |
|
>10 шт. | 33.67 р. | ||||||||||||||||||||||||||||||||||||||||||||||||||||||||||||||||||||||||||||||||||||
|
5
50-2407031-Б
Прокладка
В узле: 4
|
|||||||||||||||||||||||||||||||||||||||||||||||||||||||||||||||||||||||||||||||||||||||
| 50-2407031-Б Прокладка МТЗ рукава полуоси, картон, Беларусь |
|
Под заказ | 71.87 р. | ||||||||||||||||||||||||||||||||||||||||||||||||||||||||||||||||||||||||||||||||||||
|
28
50-2407028
Крышка
В узле: 2
|
|||||||||||||||||||||||||||||||||||||||||||||||||||||||||||||||||||||||||||||||||||||||
| 50-2407028 Крышка МТЗ рукава полуоси |
|
Под заказ | 936.23 р. | ||||||||||||||||||||||||||||||||||||||||||||||||||||||||||||||||||||||||||||||||||||
| 50-2407028 Крышка МТЗ рукава полуоси, (А) |
|
Под заказ | 341.08 р. | ||||||||||||||||||||||||||||||||||||||||||||||||||||||||||||||||||||||||||||||||||||
|
19
Д01-015
Штифт установочный
В узле: 2
|
|||||||||||||||||||||||||||||||||||||||||||||||||||||||||||||||||||||||||||||||||||||||
| Д01-015 Штифт МТЗ корпуса сцепления установочный, САЗ |
|
Под заказ | 41.53 р. | ||||||||||||||||||||||||||||||||||||||||||||||||||||||||||||||||||||||||||||||||||||
|
8
50-4605027
Штифт
В узле: 2
|
|||||||||||||||||||||||||||||||||||||||||||||||||||||||||||||||||||||||||||||||||||||||
| 50-4605027 Штифт МТЗ, БЗТДиА |
|
Под заказ | 242.77 р. | ||||||||||||||||||||||||||||||||||||||||||||||||||||||||||||||||||||||||||||||||||||
|
4
50-2407018-А
Рукав полуоси
В узле: 2
|
|||||||||||||||||||||||||||||||||||||||||||||||||||||||||||||||||||||||||||||||||||||||
| 50-2407018-А Рукав МТЗ полуоси |
|
Под заказ | 19 935.12 р. | ||||||||||||||||||||||||||||||||||||||||||||||||||||||||||||||||||||||||||||||||||||
|
4
50-2407020-А1
Рукав полуоси
В узле: 2
|
|||||||||||||||||||||||||||||||||||||||||||||||||||||||||||||||||||||||||||||||||||||||
| 50-2407020 А1 Рукав полуоси МТЗ |
|
<10 шт. | 40 813.64 р. | ||||||||||||||||||||||||||||||||||||||||||||||||||||||||||||||||||||||||||||||||||||
|
6
50-2407122
Шестерня ведомая
В узле: 2
|
|||||||||||||||||||||||||||||||||||||||||||||||||||||||||||||||||||||||||||||||||||||||
| 50-2407122 Шестерня МТЗ ведомая полуоси z=69, (А) |
|
Под заказ | 15 392.56 р. | ||||||||||||||||||||||||||||||||||||||||||||||||||||||||||||||||||||||||||||||||||||
| 50-2407122 Шестерня МТЗ ведомая полуоси z=69, МЗШ |
|
Под заказ | 33 152.12 р. | ||||||||||||||||||||||||||||||||||||||||||||||||||||||||||||||||||||||||||||||||||||
|
28
50-2407030
Крышка рукава с манжетой и кольцом в сборе
В узле: 2
|
|||||||||||||||||||||||||||||||||||||||||||||||||||||||||||||||||||||||||||||||||||||||
| 50-2407030 Крышка МТЗ рукава полуоси в сборе с манжетой и кольцом |
|
Под заказ | 1 240.79 р. | ||||||||||||||||||||||||||||||||||||||||||||||||||||||||||||||||||||||||||||||||||||
|
20
50-2401015-06
Корпус
В узле: 1
|
|||||||||||||||||||||||||||||||||||||||||||||||||||||||||||||||||||||||||||||||||||||||
| 50-2401015-06 Корпус МТЗ заднего моста |
|
Под заказ | 83 764.54 р. | ||||||||||||||||||||||||||||||||||||||||||||||||||||||||||||||||||||||||||||||||||||
Содержащиеся в справочниках-каталогах запасные части и детали не предлагаются к продаже, а носят исключительно информационный характер