Каталог запасных частей к технике: МТЗ БЕЛАРУС 2103. Клапан перепускной

zoom-in zoom-out enlarge shrink circle-right circle-left file-text2 info cart arraw right arraw left zoom out zoom in arraw maximize arraw minimize
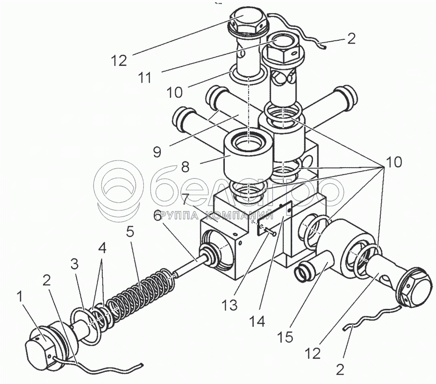
1
2
2
2
3
4
5
6
7
8
9
10
10
11
12
12
13
14
15
2102-2023330
Клапан перепускной
В узле: ---
1
2103-2023331
Пробка
В узле: 1
2
Проволока 0,8-0-С
Проволока
В узле: 1
3
Кольцо 030-034-25-2-2
Кольцо
В узле: 1
4
2102-2023058
Шайба
В узле: 4
5
2103-2023054
Пружина
В узле: 1
6
2102-2023053
Клапан
В узле: 1
7
2102-2023360
Корпус
В узле: 1
8
2102-2023320
Угольник поворотный
В узле: 1
9
2102-2023350
Угольник поворотный
В узле: 1
10
Кольцо 025-029-25-2-2
Кольцо 025-029-25-2-2
В узле: 6
11
2102-2023332
Болт зажимной
В узле: 1
12
2102-2023331
Болт зажимной
В узле: 2
13
Заклепка 2х6.01.10кп.05
Заклепка
В узле: 2
14
2102-2023333
Табличка фирменная
В узле: 1
15
2102-2023060
Угольник поворотный
В узле: 1
Содержащиеся в справочниках-каталогах запасные части и детали не предлагаются к продаже, а носят исключительно информационный характер

Ваша заявка была отправлена. В ближайшее время наши специалисты с Вами свяжутся по указанному Вами телефону.

Представьтесь
Поле обязательно для заполнения
Ваш телефон
Введите правильный номер телефона
E-mail
Введите правильный e-mail
Тема
Тема
применяемость финансирование доставка цена, наличие другое сервис и гарантия
Время для звонка
08:00
08:00 09:00 10:00 11:00 12:00 13:00 14:00 15:00 16:00 17:00 18:00 19:00
19:00
08:00 09:00 10:00 11:00 12:00 13:00 14:00 15:00 16:00 17:00 18:00 19:00

Мы постараемся перезвонить в указанное время

Если вы не хотите ждать, то звоните нашим вежливым консультантам:

8 800 100-2-700
Подтвердите, что вы не робот
Подтвердите, что вы не робот
Спасибо!

Ваше сообщение успешно отправлено!

ЗакрытьПовторить попытку