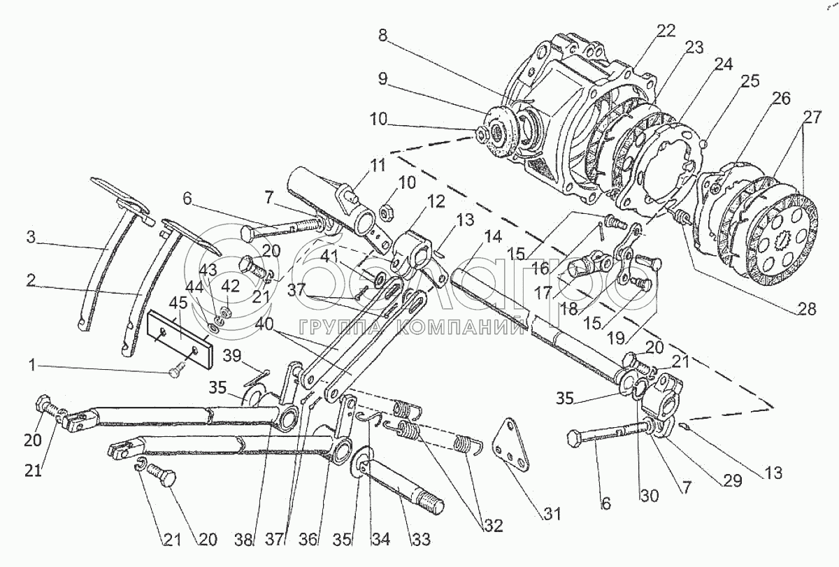
Каталог запасных частей к технике: МТЗ БЕЛАРУС 421. Управление тормозами 220-3502030

zoom-in zoom-out enlarge shrink circle-right circle-left file-text2 info cart arraw right arraw left zoom out zoom in arraw maximize arraw minimize
1
2
3
6
6
7
7
8
9
10
10
11
12
13
13
14
15
15
16
17
18
19
20
20
20
20
21
21
21
21
22
22
23
24
25
26
27
28
29
30
31
32
33
34
35
35
35
36
37
37
38
39
40
41
42
43
44
45
32
50-1605152
Пружина
В узле: 2
50-1605152 Пружина МТЗ, Беларусь Под заказ 145.06 р.
7
70-3503018
Шайба
В узле: 2
70-3503018 Шайба (РБ) >10 шт. 93.46 р.
27
320-3502040
Диск ведущий
В узле: 8
320-3502040 Диск тормозной МТЗ ведущий, БЗТДиА <10 шт. 2 221.90 р.
220-3502030
Диск нажимной
В узле: 2
220-3502030 Диск тормозной МТЗ нажимной, БЗТДиА <10 шт. 7 563.56 р.
23
220-3502014
Диск промежуточный
В узле: 4
220-3502014 диск тормозной промежуточный МТЗ-320 (РБ) <10 шт. 1 219.43 р.
35
50-3503071
Шайба
В узле: 2
50-3503071 Шайба МТЗ тормозного валика Под заказ 38.20 р.
17
220-3502036
Вилка
В узле: 2
220-3502036 Вилка МТЗ-320, БЗТДиА <10 шт. 756.58 р.
15
220-3502034
Палец
В узле: 4
220-3502034 Палец МТЗ, БЗТДиА Под заказ 190.93 р.
36
220-3503030-01
Рычаг левый
В узле: 1
220-3503030-01 Рычаг МТЗ левый, БЗТДиА Под заказ 2 886.13 р.
1
М6-6gх25.88.35.019
Болт ГОСТ 7798-70
В узле: 2
2
322-3503060
Педаль левая
В узле: 1
3
322-3503050
Педаль правая
В узле: 1
6
220-3503016
Болт
В узле: 2
8
2,0-О-С
Проволока
В узле: 1
9
50-3003019-A
Чехол уплотнительный
В узле: 2
10
М10х1,25-6Н.05.35.019
Гайка
В узле: 2
11
220-3503170
Рычаг
В узле: 1
12
220-3503075
Рычаг
В узле: 1
13
6х10
Заклепка
В узле: 2
14
220-3503111
Валик
В узле: 1
16
4х25.019
Шплинт
В узле: 2
18
220-3502033
Тяга
В узле: 4
19
12х32
Палец
В узле: 2
20
М12-6gх35.88.35.019
Болт
В узле: 4
21
12 ОТ
Шайба ОСТ 37.001.115-75
В узле: 4
22
320-3502011-02
Корпус тормоза
В узле: 1
22
320-3502011-03
Корпус тормоза
В узле: 1
24
220-3502031
Диск нажимной
В узле: 4
25
15,081-100
Шарик
В узле: 6
26
М8-6Н.6.019
Гайка
В узле: 4
28
220-3502032
Пружина
В узле: 6
29
220-3503080
Рычаг
В узле: 1
30
С25
Кольцо
В узле: 1
31
220-3503014
Пластина
В узле: 1
33
220-3503013
Ось
В узле: 1
34
70-3514094
Крюк
В узле: 2
37
4х22.019
Шплинт
В узле: 4
38
220-3503040
Рычаг правый
В узле: 1
39
5х36.019
Шплинт
В узле: 1
40
220-3503112
Пластина
В узле: 2
41
С 12.01.019
Шайба
В узле: 2
42
М6-6Н.6.019
Гайка
В узле: 2
43
Шайба
В узле: 2
44
С 6.01.019
Шайба
В узле: 2
45
320Р-3503017
Упор
В узле: 1
Содержащиеся в справочниках-каталогах запасные части и детали не предлагаются к продаже, а носят исключительно информационный характер

Ваша заявка была отправлена. В ближайшее время наши специалисты с Вами свяжутся по указанному Вами телефону.

Представьтесь
Поле обязательно для заполнения
Ваш телефон
Введите правильный номер телефона
E-mail
Введите правильный e-mail
Тема
Тема
применяемость финансирование доставка цена, наличие другое сервис и гарантия
Время для звонка
08:00
08:00 09:00 10:00 11:00 12:00 13:00 14:00 15:00 16:00 17:00 18:00 19:00
19:00
08:00 09:00 10:00 11:00 12:00 13:00 14:00 15:00 16:00 17:00 18:00 19:00

Мы постараемся перезвонить в указанное время

Если вы не хотите ждать, то звоните нашим вежливым консультантам:

8 800 100-2-700
Подтвердите, что вы не робот
Подтвердите, что вы не робот
Спасибо!

Ваше сообщение успешно отправлено!

ЗакрытьПовторить попытку