Каталог запасных частей к технике: МТЗ Беларус-422.1. Управление рулевое гидрообъемное

zoom-in zoom-out enlarge shrink circle-right circle-left file-text2 info cart arraw right arraw left zoom out zoom in arraw maximize arraw minimize
1
1
2
2
3
3
4
6
7
8
8
8
9
9
10
10
10
11
12
12
13
14
15
17
17
18
18
18
19
20
21
22
23
24
25
26
27
29
30
31
32
33
34
35
36
37
37
38
38
39
39
40
41
42
43
43
44
44
44
45
45
46
46
46
47
47
48
46
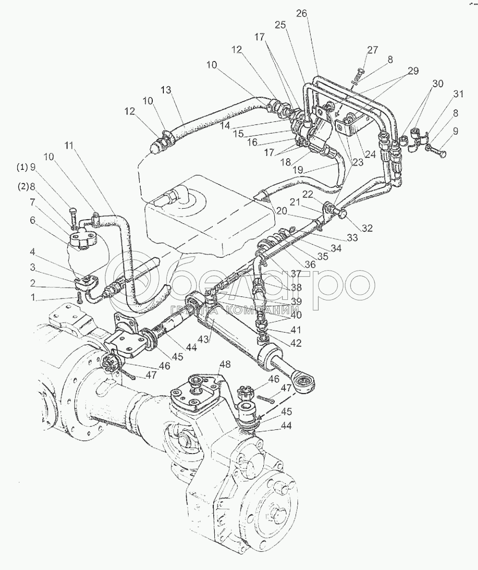
70-3003032
Гайка
В узле: 2
70-3003032 Гайка нижняя МТЗ раздаточной коробки, корончатая, М18х1,5, (А) >10 шт. 6.03 р.
70-3003032 Гайка нижняя МТЗ раздаточной коробки, корончатая, М18х1,5, САЗ* >10 шт. 97.87 р.
70-3003032 Гайка нижняя МТЗ раздаточной коробки, корончатая, М18х1,5, БЗТДиА <10 шт. 350.05 р.
14
Ф80-3407134
Штуцер
В узле: 1
Ф80-3407134 Штуцер насоса-дозатора (штуцер переходной S24xG1/2 S24) Под заказ 138.80 р.
Ф80-3407134 Штуцер насоса-дозатора (штуцер переходной S24xG1/2 S24) (А) >10 шт. 22.37 р.
44
102-3405103
Палец
В узле: 2
102-3405103 ЗИ Палец МТЗ рулевого гидроцилиндра Ц50 (ЗИП в сборе) 130 мм, (А) Под заказ 336.38 р.
102-3405103 Палец МТЗ рулевого гидроцилиндра Ц50 (голый) 130 мм, (У) <10 шт. Нет на складе
102-3405103 Палец МТЗ рулевого гидроцилиндра Ц50 (голый) 130 мм, ВЗТЗЧ >10 шт. 1 106.42 р.
102-3405103 ЗИ Палец МТЗ рулевого гидроцилиндра Ц50 (ЗИП в сборе) 130 мм, ВЗТЗЧ >10 шт. 1 322.49 р.
37
Ф80-3405102-В
Втулка
В узле: 2
Ф80-3405102-В втулка МТЗ, БЗТДиА >10 шт. 161.26 р.
35
Ф80-3405103
Шайба стопорная
В узле: 2
Ф80-3405103 Шайба МТЗ <10 шт. 30.54 р.
17
Ф80-3407157
Шайба
В узле: 7
Ф80-3407157 Шайба МТЗ Под заказ 94.03 р.
30
70-3506027
Втулка
В узле: 2
70-3506027 Втулка МТЗ, Беларусь Под заказ 11.08 р.
46
70-4605316
Гайка упорная
В узле: 2
70-4605316 Гайка МТЗ <10 шт. 1 353.22 р.
44
220-3000021-Б
Палец
В узле: 2
220-3000021-Б Палец гидроцилиндра МТЗ-320 рулевого управления, БЗТДиА >10 шт. 1 788.19 р.
48
220-2301036-Б
Рычаг
В узле: 1
220-2301036-Б Рычаг МТЗ, БЗТДиА <10 шт. 2 645.44 р.
15
85-3407105
Болт
В узле: 3
85-3407105 Болт МТЗ арматуры рулевого управления, БЗТДиА <10 шт. 412.91 р.
45
320-3407004
Втулка
В узле: 4
320-3407004 Втулка МТЗ пальца рулевого гидроцилиндра, Беларусь Под заказ 177.66 р.
31
70-3407146
Планка
В узле: 1
70-3407146 Планка МТЗ <10 шт. 42.66 р.
37
210-3000023
Втулка
В узле: 2
210-3000023 Втулка МТЗ, БЗТДиА Под заказ 68.94 р.
36
85-3401176-01
Шайба
В узле: 2
85-3401176-01 Шайба МТЗ Под заказ 33.45 р.
39
320-4607171
Угольник ввертной
В узле: 2
320-4607171 Угольник МТЗ ввертной, БЗТДиА Под заказ 528.87 р.
325-3400010-02
Управление рулевое с прин.вкл.ПВМ
В узле: ---
325-3400010-01
Управление рулевое
В узле: ---
1
М6-6gх30.88.35.019
Болт ГОСТ 7796-70
В узле: 6
2
Шайба
В узле: 6
3
320-3407010-Б
Маслопровод нагнетательный
В узле: 1
3
320.6-3407050
Маслопровод нагнетательный
В узле: 1
4
021-025-25-1-4
Кольцо
В узле: 1
6
024-028-25-1-4
Кольцо
В узле: 1
7
320-3407045-Б
Маслопровод всасывающий
В узле: 1
8
Шайба
В узле: 1
27
М8-6gх35.88.35.019
Болт
В узле: 1
10
TORRO16-25/9-C6W
Хомут
В узле: 4
11
587.421.1-3407005
Шланг
В узле: 1
12
225-3407020
Патрубок сливной
В узле: 2
13
320-3407002
Шланг
В узле: 1
18
OSPC50ON150-1149
Насос-дозатор
В узле: 1
18
SUB50-90-150-1
Насос-дозатор
В узле: 1
18
LAGC50-10/150-90M01-100S100ON
Насос-дозатор
В узле: 1
19
100-4607140-01
Рукав высокого давления
В узле: 1
20
80-3723045-01
Манжета
В узле: 3
21
70-4802043
Кляммер
В узле: 1
22
С12.01.019
Шайба
В узле: 1
23
12.ОТ
Шайба
В узле: 5
24
225-3407004
Кронштейн
В узле: 1
25
225-3407030-01
Маслопровод цилиндра
В узле: 1
26
225-3407030
Маслопровод цилиндра
В узле: 1
29
М12-6Н.6.019
Гайка
В узле: 4
32
М12-6gх20.88.35.019
Болт ГОСТ 7796-70
В узле: 1
33
1.1.Ц9.хр
Масленка
В узле: 2
34
М20х1,5-6Н.04.019
Гайка
В узле: 2
38
952-3407100-10
Рукав высокого давления
В узле: 2
38
952-34071006-17
Рукав высокого давления
В узле: 2
39
320.6-3407011
Штуцер
В узле: 1
40
082-4607124
Гайка
В узле: 2
41
082-4607118
Шайба
В узле: 2
42
011-015-25-2-4
Кольцо
В узле: 2
43
Ц40x160.010
Гидроцилиндр
В узле: 1
43
Ц50-3405215-А
Гидроцилиндр
В узле: 1
47
4х36.019
Шплинт
В узле: 2
Содержащиеся в справочниках-каталогах запасные части и детали не предлагаются к продаже, а носят исключительно информационный характер

Ваша заявка была отправлена. В ближайшее время наши специалисты с Вами свяжутся по указанному Вами телефону.

Представьтесь
Поле обязательно для заполнения
Ваш телефон
Введите правильный номер телефона
E-mail
Введите правильный e-mail
Тема
Тема
применяемость финансирование доставка цена, наличие другое сервис и гарантия
Время для звонка
08:00
08:00 09:00 10:00 11:00 12:00 13:00 14:00 15:00 16:00 17:00 18:00 19:00
19:00
08:00 09:00 10:00 11:00 12:00 13:00 14:00 15:00 16:00 17:00 18:00 19:00

Мы постараемся перезвонить в указанное время

Если вы не хотите ждать, то звоните нашим вежливым консультантам:

8 800 100-2-700
Подтвердите, что вы не робот
Подтвердите, что вы не робот
Спасибо!

Ваше сообщение успешно отправлено!

ЗакрытьПовторить попытку