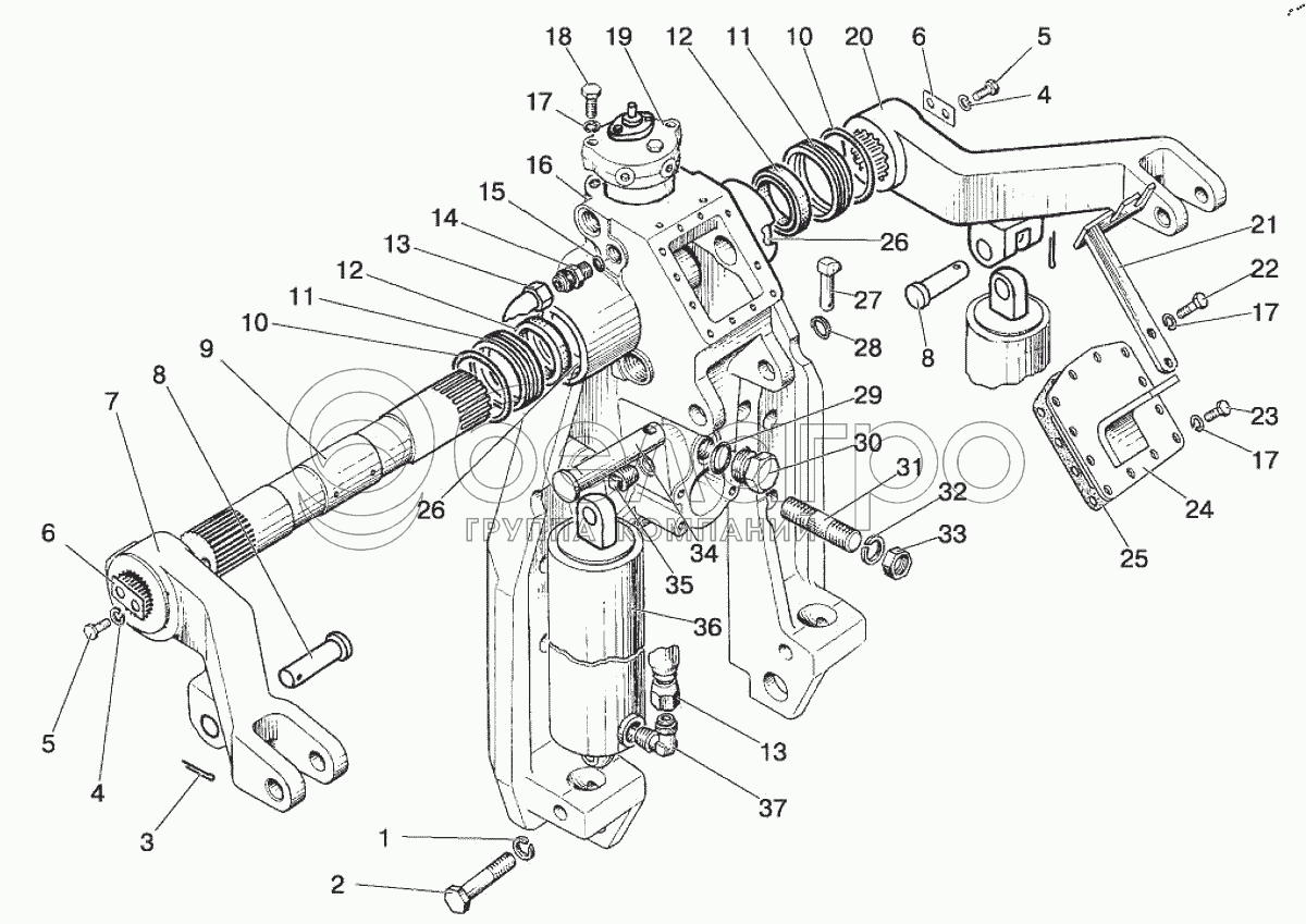
Каталог запасных частей к технике: МТЗ БЕЛАРУС 952.7. Гидроподъемник
1
2
3
4
4
5
5
6
6
7
8
8
9
10
10
11
11
12
12
12
12
13
13
14
15
16
17
17
17
18
19
20
21
22
23
24
25
26
26
27
28
29
30
31
32
33
34
35
36
36
36
36
37
|
10
079-085-36-2-2
Кольцо
В узле: 2
|
|||||||||||||||||||||||||||||||||||||||||||||||||||||||||||||||||||||||||||||||||||||||
| 079-085-36-2-2 Кольцо уплотнительное, Беларусь |
|
Под заказ | 45.80 р. | ||||||||||||||||||||||||||||||||||||||||||||||||||||||||||||||||||||||||||||||||||||
|
13
820-4635115-01
Рукав высокого давления
В узле: 2
|
|||||||||||||||||||||||||||||||||||||||||||||||||||||||||||||||||||||||||||||||||||||||
| 820-4635115-01 Рукав МТЗ высокого давления гидроподъемника |
|
>10 шт. | 501.04 р. | ||||||||||||||||||||||||||||||||||||||||||||||||||||||||||||||||||||||||||||||||||||
|
19
820-4634010
Распределитель
В узле: 1
|
|||||||||||||||||||||||||||||||||||||||||||||||||||||||||||||||||||||||||||||||||||||||
| 820-4634010 Гидрораспределитель МТЗ гидроподъемника, Беларусь |
|
>10 шт. | 10 082.14 р. | ||||||||||||||||||||||||||||||||||||||||||||||||||||||||||||||||||||||||||||||||||||
| 820-4634010 Гидрораспределитель МТЗ гидроподъемника, Гидросила |
|
<10 шт. | 16 667.47 р. | ||||||||||||||||||||||||||||||||||||||||||||||||||||||||||||||||||||||||||||||||||||
|
36
820-4625010-Б
Цилиндр
В узле: 2
|
|||||||||||||||||||||||||||||||||||||||||||||||||||||||||||||||||||||||||||||||||||||||
| 820-4625010-Б Цилиндр МТЗ подъема навески, Беларусь |
|
Под заказ | 14 198.26 р. | ||||||||||||||||||||||||||||||||||||||||||||||||||||||||||||||||||||||||||||||||||||
|
15
012-015-19-2-4
Кольцо
В узле: 2
|
|||||||||||||||||||||||||||||||||||||||||||||||||||||||||||||||||||||||||||||||||||||||
| 012-015-19-2-4 Кольцо уплотнительное, Беларусь |
|
Под заказ | 10.96 р. | ||||||||||||||||||||||||||||||||||||||||||||||||||||||||||||||||||||||||||||||||||||
|
26
820-4635088
Втулка
В узле: 4
|
|||||||||||||||||||||||||||||||||||||||||||||||||||||||||||||||||||||||||||||||||||||||
| 820-4635088 Втулка гидроподъемника МТЗ, Беларусь |
|
Под заказ | 1 423.59 р. | ||||||||||||||||||||||||||||||||||||||||||||||||||||||||||||||||||||||||||||||||||||
|
37
820-4635084
Угольник
В узле: 2
|
|||||||||||||||||||||||||||||||||||||||||||||||||||||||||||||||||||||||||||||||||||||||
| 820-4635084 Угольник гидроподъемника МТЗ, Беларусь |
|
<10 шт. | 537.42 р. | ||||||||||||||||||||||||||||||||||||||||||||||||||||||||||||||||||||||||||||||||||||
|
8
1221-4635016
Палец
В узле: 2
|
|||||||||||||||||||||||||||||||||||||||||||||||||||||||||||||||||||||||||||||||||||||||
| 1221-4635016 Палец МТЗ гидроподъемника, Беларусь |
|
Под заказ | 450.09 р. | ||||||||||||||||||||||||||||||||||||||||||||||||||||||||||||||||||||||||||||||||||||
|
11
820-4635091
Стакан
В узле: 2
|
|||||||||||||||||||||||||||||||||||||||||||||||||||||||||||||||||||||||||||||||||||||||
| 820-4635091 Стакан гидроподъемника МТЗ, Беларусь |
|
Под заказ | 609.05 р. | ||||||||||||||||||||||||||||||||||||||||||||||||||||||||||||||||||||||||||||||||||||
|
30
80-4608021
Заглушка
В узле: 1
|
|||||||||||||||||||||||||||||||||||||||||||||||||||||||||||||||||||||||||||||||||||||||
| 80-4608021 Пробка МТЗ (заглушка), БЗТДиА |
|
Под заказ | 231.92 р. | ||||||||||||||||||||||||||||||||||||||||||||||||||||||||||||||||||||||||||||||||||||
|
7
923-4635013
Рычаг левый
В узле: 1
|
|||||||||||||||||||||||||||||||||||||||||||||||||||||||||||||||||||||||||||||||||||||||
| 923-4635013 Рычаг гидроподъемника МТЗ левый, Беларусь |
|
Под заказ | 5 807.20 р. | ||||||||||||||||||||||||||||||||||||||||||||||||||||||||||||||||||||||||||||||||||||
|
20
923-4635012
Рычаг правый
В узле: 1
|
|||||||||||||||||||||||||||||||||||||||||||||||||||||||||||||||||||||||||||||||||||||||
| 923-4635012 Рычаг гидроподъемника МТЗ правый , Беларусь |
|
Под заказ | 5 789.52 р. | ||||||||||||||||||||||||||||||||||||||||||||||||||||||||||||||||||||||||||||||||||||
|
9
923-4635014
Вал
В узле: 1
|
|||||||||||||||||||||||||||||||||||||||||||||||||||||||||||||||||||||||||||||||||||||||
| 923-4635014 Вал гидроподъемника МТЗ, Беларусь |
|
Под заказ | 5 547.82 р. | ||||||||||||||||||||||||||||||||||||||||||||||||||||||||||||||||||||||||||||||||||||
Содержащиеся в справочниках-каталогах запасные части и детали не предлагаются к продаже, а носят исключительно информационный характер