Каталог запасных частей к технике: МТЗ-1005. Привод насоса

zoom-in zoom-out enlarge shrink circle-right circle-left file-text2 info cart arraw right arraw left zoom out zoom in arraw maximize arraw minimize
85-4604010-01
1
1
2
3
3
4
5
5
6
7
8
9
10
10
11
12
13
14
15
16
17
18
19
20
21
22
23
24
18
36-1022054-А
Прокладка
В узле: 1
36-1022054-А Прокладка МТЗ, Беларусь Под заказ Нет на складе
36-1022054-А Прокладка МТЗ, Беларусь (паронит) >10 шт. 9.05 р.
16
85-4604012
Втулка
В узле: 1
85-4604012 Втулка МТЗ, БЗТДиА <10 шт. 1 620.21 р.
24
85-4604030
Вилка
В узле: 1
85-4604030 Вилка МТЗ Под заказ 872.51 р.
23
50-4604046
Болт вилки
В узле: 1
50-4604046 Болт вилки МТЗ Под заказ 129.41 р.
2
85-4604017
Муфта
В узле: 1
85-4604017 Муфта МТЗ Под заказ 1 627.71 р.
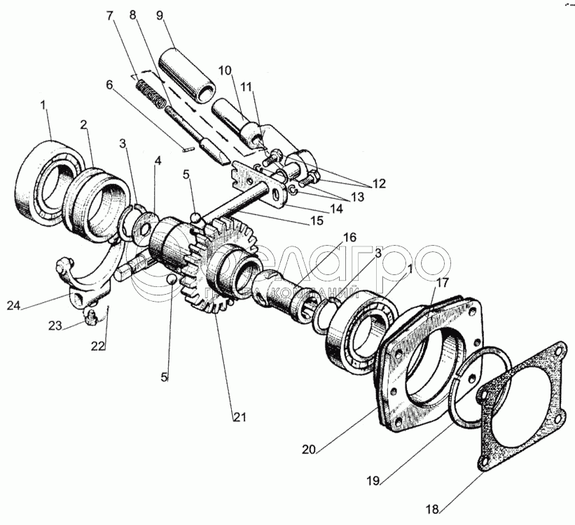
85-4604010-01
Привод насоса
В узле: 1
1
210А
Подшипник
В узле: 2
3
В40
Кольцо
В узле: 2
4
70-1108179
Шайба
В узле: 1
5
11,113-100
Шарик
В узле: 3
6
4С3х16
Штифт
В узле: 1
7
36-1022074
Пружина
В узле: 1
8
36-1022073
Фиксатор
В узле: 1
9
36-1022072
Стакан
В узле: 1
10
36-1022071-В
Рукоятка
В узле: 1
10
36-1022070-В
Рукоятка
В узле: 1
11
013-017-25-1-4
Кольцо
В узле: 1
12
М8х16
Болт
В узле: 2
13
ШП8
Шайба
В узле: 2
14
50-4604044-01
Пластина
В узле: 1
15
50-4604042-В
Вал
В узле: 1
17
50-4604036-А
Стакан
В узле: 1
19
2В90
Кольцо
В узле: 1
20
70-4604037
Прокладка
В узле: 1
21
85-4604011
Шестерня
В узле: 1
22
1,0х150
Проволока
В узле: 1
Содержащиеся в справочниках-каталогах запасные части и детали не предлагаются к продаже, а носят исключительно информационный характер

Ваша заявка была отправлена. В ближайшее время наши специалисты с Вами свяжутся по указанному Вами телефону.

Представьтесь
Поле обязательно для заполнения
Ваш телефон
Введите правильный номер телефона
E-mail
Введите правильный e-mail
Тема
Тема
применяемость финансирование доставка цена, наличие другое сервис и гарантия
Время для звонка
08:00
08:00 09:00 10:00 11:00 12:00 13:00 14:00 15:00 16:00 17:00 18:00 19:00
19:00
08:00 09:00 10:00 11:00 12:00 13:00 14:00 15:00 16:00 17:00 18:00 19:00

Мы постараемся перезвонить в указанное время

Если вы не хотите ждать, то звоните нашим вежливым консультантам:

8 800 100-2-700
Подтвердите, что вы не робот
Подтвердите, что вы не робот
Спасибо!

Ваше сообщение успешно отправлено!

ЗакрытьПовторить попытку