Каталог запасных частей к технике: МТЗ-1005. Топливные баки

zoom-in zoom-out enlarge shrink circle-right circle-left file-text2 info cart arraw right arraw left zoom out zoom in arraw maximize arraw minimize
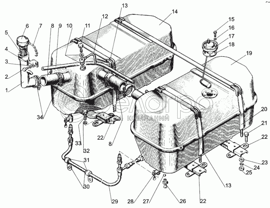
85-1101000
1
2
3
4
5
6
7
8
8
9
10
11
12
13
13
14
15
16
17
18
19
20
21
22
22
22
23
24
25
26
27
28
29
30
31
32
33
34
6
082-1103010
Пробка
В узле: 1
082-1103010 Пробка топливного бака МТЗ пластмассовая (метал. бак) >10 шт. 69.06 р.
5
082-1101040
Фильтр
В узле: 1
082-1101040 Фильтр топливного бака, (А) >10 шт. 43.09 р.
11
36-1104787
Болт
В узле: 1
36-1104787 Болт МТЗ М10х1.0х22 обратки форсунки, САЗ* >10 шт. 55.36 р.
36-1104787 Болт МТЗ М10х1.0х22 обратки форсунки, (А) Под заказ 5.43 р.
29
70-1101345-Б1
Трубопровод
В узле: 1
70-1101345-Б1 Топливопровод МТЗ Под заказ 1 261.48 р.
10
36-1104788
Прокладка
В узле: 2
36-1104788 Шайба 10.0х16.0х1.5 Д-240, Д-245 уплотнительная медная, (А) Под заказ 4.43 р.
14
85-1101020
Бак левый
В узле: 1
85-1101020 Бак топливный МТЗ левый Под заказ 14 617.70 р.
ХС-66
Хомут
В узле: 4
85-1101000
Баки
В узле: 2
1
85-1101260
Горловина
В узле: 1
2
М8х20
Болт
В узле: 1
3
ШП8
Шайба
В узле: 1
4
ШЧ8
Шайба
В узле: 1
7
36-1101070
Цепочка
В узле: 1
8
70-1101035-Б-01
Рукав
В узле: 2
9
85-1101002
Трубка
В узле: 1
12
85-1101240
Трубка
В узле: 1
13
85-1101070
Хомут
В узле: 4
15
М5х16
Винт
В узле: 5
16
80-1101067
Шайба
В узле: 5
17
ДУМП-01 4573824489
Датчик указателя уровня топлива
В узле: 1
18
200-3806026
Прокладка
В узле: 1
19
85-1101010
Бак правый
В узле: 1
20
85-1101090
Хомут
В узле: 1
21
М10х25
Болт
В узле: 8
22
85-1101130
Кронштейн
В узле: 4
23
ШЧ10
Шайба
В узле: 8
24
ШП10
Шайба
В узле: 12
25
М10
Гайка
В узле: 12
26
50-1101081-В
Штуцер
В узле: 2
27
11,113-100
Шарик
В узле: 1
28
КР-25
Кран
В узле: 2
30
50-1111102
Прокладка
В узле: 2
31
70-1101042
Скоба
В узле: 2
32
ШП12
Шайба
В узле: 8
33
М12х40
Болт
В узле: 8
34
50-70
Хомут фирмы Nоrmа
В узле: 4
Содержащиеся в справочниках-каталогах запасные части и детали не предлагаются к продаже, а носят исключительно информационный характер

Ваша заявка была отправлена. В ближайшее время наши специалисты с Вами свяжутся по указанному Вами телефону.

Представьтесь
Поле обязательно для заполнения
Ваш телефон
Введите правильный номер телефона
E-mail
Введите правильный e-mail
Тема
Тема
применяемость финансирование доставка цена, наличие другое сервис и гарантия
Время для звонка
08:00
08:00 09:00 10:00 11:00 12:00 13:00 14:00 15:00 16:00 17:00 18:00 19:00
19:00
08:00 09:00 10:00 11:00 12:00 13:00 14:00 15:00 16:00 17:00 18:00 19:00

Мы постараемся перезвонить в указанное время

Если вы не хотите ждать, то звоните нашим вежливым консультантам:

8 800 100-2-700
Подтвердите, что вы не робот
Подтвердите, что вы не робот
Спасибо!

Ваше сообщение успешно отправлено!

ЗакрытьПовторить попытку