Каталог запасных частей к технике: МТЗ-1222/1523. Коробка передач 1222-1700010

zoom-in zoom-out enlarge shrink circle-right circle-left file-text2 info cart arraw right arraw left zoom out zoom in arraw maximize arraw minimize
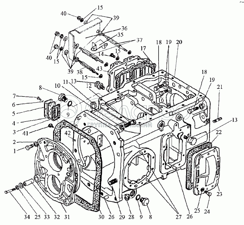
1222-1700010
1222-1700010-01
1
2
3
4
5
6
7
8
8
9
9
10
11
12
13
13
14
15
15
15
15
16
17
18
18
19
19
20
21
22
23
24
25
25
26
26
27
28
29
30
31
32
33
34
35
36
37
38
39
39
40
40
41
42
43
29
80-1701525
Шпилька
В узле: 1
80-1701525 Шпилька >10 шт. 355.02 р.
26
Д01-015
Штифт установочный
В узле: 4
Д01-015 Штифт МТЗ корпуса сцепления установочный, САЗ <10 шт. 41.44 р.
12
70-4605036
Болт
В узле: 4
70-4605036 болт Под заказ 231.59 р.
13
50-1002318-Б
Рым
В узле: 2
50-1002318-Б Рым-болт Под заказ 495.44 р.
17
80-1701399-Б
Прокладка
В узле: 1
80-1701399-Б Прокладка МТЗ боковой крышки КПП (паронит), РФ Под заказ 43.81 р.
8
80-4608021
Заглушка
В узле: 2
80-4608021 Пробка МТЗ (заглушка), БЗТДиА Под заказ 230.92 р.
11
1221-1737099
Штуцер
В узле: 1
1221-1737099 Штуцер МТЗ <10 шт. 949.10 р.
30
80-1701026
Прокладка
В узле: 1
80-1701026 Прокладка МТЗ КПП Под заказ 116.65 р.
37
1221-1802094
Шпилька
В узле: 2
1221-1802094 Шпилька МТЗ щитка коробки передач Под заказ 535.37 р.
1222-1700010
Коробка передач в сборе
В узле: ---
1222-1700010-01
Коробка передач
В узле: 1
1
M16x45
Болт
В узле: 2
2
ШП16
Шайба
В узле: 2
3
85-4608086-A
Прокладка
В узле: 1
4
85-4608087
Указатель
В узле: 1
5
85-4608088
Пластина
В узле: 1
6
ШП6
Шайба
В узле: 6
7
M6x16
Болт
В узле: 6
9
027-032-30-1-4
Кольцо
В узле: 2
10
ШП20
Шайба
В узле: 4
14
M10x35
Болт
В узле: 6
15
ШП10
Шайба
В узле: 12
16
1221-2401011-02
Болт
В узле: 1
18
1221-2401011-01
Болт М18х60
В узле: 8
19
ШП18
Шайба
В узле: 9
20
1523-1701025
Корпус
В узле: 1
21
1522-1701525
Шпилька
В узле: 3
22
50-1701456-A
Прокладка
В узле: 1
23
70-1701454-A2-01
Крышка
В узле: 1
24
M12x30
Болт
В узле: 7
25
ШП12
Шайба
В узле: 9
27
ШЦК10x25
Штифт
В узле: 4
28
ПKКГ3/8
Пробка
В узле: 1
31
1222-1701034
Стакан
В узле: 1
32
1222-1701071
Штифт
В узле: 2
33
1222-1701072
Шайба
В узле: 2
34
M12x60
Болт
В узле: 2
35
1221-1802089-А
Скоба
В узле: 1
36
1221-1802093
Щиток
В узле: 1
38
1221-1802094-01
Шпилька
В узле: 1
39
ШЧ10
Шайба
В узле: 6
40
М10
Гайка
В узле: 3
41
КГ1/8.А12.019
Пробка
В узле: 1
42
10,0-60
Шарик ГОСТ 3722-81
В узле: 1
43
1221-1802016
Крышка
В узле: 1
Содержащиеся в справочниках-каталогах запасные части и детали не предлагаются к продаже, а носят исключительно информационный характер

Ваша заявка была отправлена. В ближайшее время наши специалисты с Вами свяжутся по указанному Вами телефону.

Представьтесь
Поле обязательно для заполнения
Ваш телефон
Введите правильный номер телефона
E-mail
Введите правильный e-mail
Тема
Тема
применяемость финансирование доставка цена, наличие другое сервис и гарантия
Время для звонка
08:00
08:00 09:00 10:00 11:00 12:00 13:00 14:00 15:00 16:00 17:00 18:00 19:00
19:00
08:00 09:00 10:00 11:00 12:00 13:00 14:00 15:00 16:00 17:00 18:00 19:00

Мы постараемся перезвонить в указанное время

Если вы не хотите ждать, то звоните нашим вежливым консультантам:

8 800 100-2-700
Подтвердите, что вы не робот
Подтвердите, что вы не робот
Спасибо!

Ваше сообщение успешно отправлено!

ЗакрытьПовторить попытку