Каталог запасных частей к технике: МТЗ-1523.4. Коробка переда 1522-1700010

zoom-in zoom-out enlarge shrink circle-right circle-left file-text2 info cart arraw right arraw left zoom out zoom in arraw maximize arraw minimize
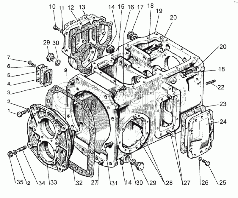
1522-1700010
1
2
2
3
4
5
6
7
9
10
11
12
13
14
14
15
16
17
18
18
19
20
20
22
23
24
25
26
27
27
28
29
29
30
30
31
32
33
34
35
27
Д01-015
Штифт установочный
В узле: 4
Д01-015 Штифт МТЗ корпуса сцепления установочный, САЗ >10 шт. 41.53 р.
16
70-4605036
Болт
В узле: 4
70-4605036 болт Под заказ 231.36 р.
13
80-1701399-Б
Прокладка
В узле: 1
80-1701399-Б Прокладка МТЗ боковой крышки КПП (паронит), РФ Под заказ 44.54 р.
17
50-1002318-Б
Рым
В узле: 2
50-1002318-Б Рым-болт Под заказ 493.93 р.
29
80-4608021
Заглушка
В узле: 2
80-4608021 Пробка МТЗ (заглушка), БЗТДиА Под заказ 228.68 р.
32
80-1701026
Прокладка
В узле: 1
80-1701026 Прокладка МТЗ КПП Под заказ 110.51 р.
1522-1700010
Коробка передач в сборе
В узле: 1
1522-1700010 Коробка передач МТЗ (КПП) Под заказ 787 707.54 р.
33
80-1701034-01
Стакан
В узле: 1
80-1701034-01 Стакан МТЗ Под заказ 12 407.99 р.
1
M16-6gx45.88.35.019
Болт
В узле: 3
2
16 ОТ
Шайба
В узле: 4
3
85-4608086-A
Прокладка
В узле: 1
4
85-4608087
Указатель
В узле: 1
5
85-4608088
Пластина
В узле: 1
6
6T
Шайба
В узле: 6
7
M6-6gx16.88.35.019
Болт
В узле: 6
9
10,0-60
Шарик ГОСТ 3722-81
В узле: 1
10
M10-6gx30.88.35.019
Болт
В узле: 13
11
10 ОТ
Шайба
В узле: 13
12
1221-1802016
Крышка
В узле: 1
14
ПК КГ 3/8
Пробка
В узле: 2
15
20 ОТ
Шайба
В узле: 4
18
1221-2401011-01
Болт М18х60
В узле: 9
19
1522-1701025
Корпус
В узле: 1
20
18 ОТ
Шайба
В узле: 9
22
1522-1701525
Шпилька
В узле: 3
23
50-17014456-А
Прокладка
В узле: 1
24
70-1701454-А2-01
Крышка
В узле: 1
25
M12-6gx30.88.35.019
Болт
В узле: 7
26
12 ОТ
Шайба
В узле: 7
28
ШЦК 10x25
Штифт
В узле: 4
30
027-032-30-1-4
Кольцо
В узле: 2
31
80-17015525
Шпилька
В узле: 1
34
80-1701204
Шпилька
В узле: 1
35
М16-6Н.6.019
Гайка
В узле: 1
Содержащиеся в справочниках-каталогах запасные части и детали не предлагаются к продаже, а носят исключительно информационный характер

Ваша заявка была отправлена. В ближайшее время наши специалисты с Вами свяжутся по указанному Вами телефону.

Представьтесь
Поле обязательно для заполнения
Ваш телефон
Введите правильный номер телефона
E-mail
Введите правильный e-mail
Тема
Тема
применяемость финансирование доставка цена, наличие другое сервис и гарантия
Время для звонка
08:00
08:00 09:00 10:00 11:00 12:00 13:00 14:00 15:00 16:00 17:00 18:00 19:00
19:00
08:00 09:00 10:00 11:00 12:00 13:00 14:00 15:00 16:00 17:00 18:00 19:00

Мы постараемся перезвонить в указанное время

Если вы не хотите ждать, то звоните нашим вежливым консультантам:

8 800 100-2-700
Подтвердите, что вы не робот
Подтвердите, что вы не робот
Спасибо!

Ваше сообщение успешно отправлено!

ЗакрытьПовторить попытку