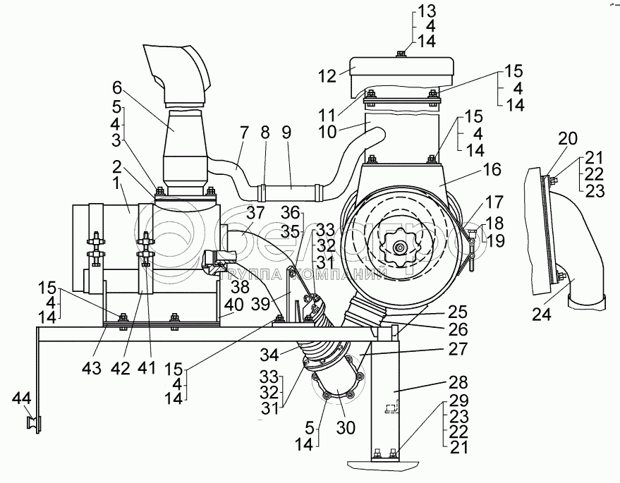
Каталог запасных частей к технике: ЧТЗ Бульдозер Б12. Установка агрегатов систем впуска и выпуска

zoom-in zoom-out enlarge shrink circle-right circle-left file-text2 info cart arraw right arraw left zoom out zoom in arraw maximize arraw minimize
1
2
3
4
4
4
4
4
4
5
5
6
7
8
8
9
10
11
12
13
14
14
14
14
14
14
15
15
15
15
16
17
18
19
20
21
21
22
22
23
23
24
25
26
27
28
29
30
31
31
32
32
33
33
34
35
36
37
38
39
40
41
42
43
44
1
51-05-459СП
Глушитель
В узле: 1
2
700-40-2636
Прокладка
В узле: 1
3
Шпилька2М103р/6gх35.66.083
Шпилька
В узле: 6
4
31308-1
Шайба
В узле: 21
5
ГайкаМ10-7Н.6.089
Гайка
В узле: 18
6
64-05-160СП
Выхлопная труба
В узле: 1
7
700-40-3686
Рукав
В узле: 2
8
700-41-2235-17СП
Хомут
В узле: 2
8
SGT32-50/9
Хомут червячный
В узле: 2
9
700-40-3686-01
Рукав
В узле: 1
10
64-05-180СП
Мультициклон
В узле: 1
11
64-05-153СП
Воздухозаборник
В узле: 1
12
64-05-157СП
Крышка
В узле: 1
13
БолтМ10-6gх18.58.019
Болт
В узле: 1
14
Шайба10ОТ65Г09
Шайба
В узле: 21
15
ГайкаМ10-7Н.6.019
Гайка
В узле: 14
16
64-05-165СП
Воздухоочиститель
В узле: 1
17
64-05-155СП
Хомут
В узле: 2
18
51-05-36
Втулка
В узле: 2
19
700-28-2481
Болт
В узле: 2
20
700-40-9104
Прокладка
В узле: 1
21
ГайкаМ12-7Н.6.019
Гайка
В узле: 9
22
Шайба12ОТ65Г09
Шайба
В узле: 9
23
3135-1
Шайба
В узле: 9
24
64-05-148
Патрубок
В узле: 1
25
сб3319-209-1
Хомут трубопровода
В узле: 4
26
700-40-3484
Рукав
В узле: 2
27
64-05-149
Патрубок
В узле: 1
28
64-05-177СП
Рама
В узле: 1
29
Шпилька2М123р/6gх35.66.019
Шпилька
В узле: 4
30
64-05-193
Патрубок
В узле: 1
31
БолтМ8-6gх30.88.35.019
Болт
В узле: 12
32
Шайба8Т65Г09
Шайба
В узле: 12
33
ГайкаМ8-7Н.6.019
Гайка
В узле: 24
34
000.4859.105.000СП
Компенсатор
В узле: 1
35
БолтМ10-6gх25.88.58.019
Болт
В узле: 2
36
3197
Шайба
В узле: 2
37
64-05-194
Патрубок
В узле: 1
38
51-54-30
Кольцо уплотнительное
В узле: 1
39
64-05-171СП
Кронштейн
В узле: 1
40
64-05-159СП
Кронштейн
В узле: 2
41
51-05-116СП
Болт стяжной
В узле: 1
42
51-05-295СП
Хомут
В узле: 2
43
64-05-186
Пластина
В узле: 1
44
64-05-189
Рым-болт
В узле: 1
Содержащиеся в справочниках-каталогах запасные части и детали не предлагаются к продаже, а носят исключительно информационный характер

Ваша заявка была отправлена. В ближайшее время наши специалисты с Вами свяжутся по указанному Вами телефону.

Представьтесь
Поле обязательно для заполнения
Ваш телефон
Введите правильный номер телефона
E-mail
Введите правильный e-mail
Тема
Тема
применяемость финансирование доставка цена, наличие другое сервис и гарантия
Время для звонка
08:00
08:00 09:00 10:00 11:00 12:00 13:00 14:00 15:00 16:00 17:00 18:00 19:00
19:00
08:00 09:00 10:00 11:00 12:00 13:00 14:00 15:00 16:00 17:00 18:00 19:00

Мы постараемся перезвонить в указанное время

Если вы не хотите ждать, то звоните нашим вежливым консультантам:

8 800 100-2-700
Подтвердите, что вы не робот
Подтвердите, что вы не робот
Спасибо!

Ваше сообщение успешно отправлено!

ЗакрытьПовторить попытку