Каталог запасных частей к технике: ЧТЗ Т-10М. Установка коллекторов

zoom-in zoom-out enlarge shrink circle-right circle-left file-text2 info cart arraw right arraw left zoom out zoom in arraw maximize arraw minimize
1
2
3
3
3
3
4
4
4
4
5
6
6
7
7
8
9
10
11
12
13
13
13
14
15
16
17
18
19
20
20
21
22
23
24
24
25
25
26
27
28
29
30
31
32
33
34
35
36
36
37
38
39
39
40
40
41
42
43
44
45
46
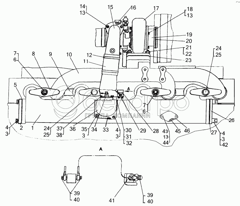
1
51-05-299СП
Коллектор впускной
В узле: 1
2
51-05-325
Крышка
В узле: 1
3
Шайба10.ОТ.65Г.09
Шайба 10.ОТ.65Г.09
В узле: 12
4
БолтМ10x25.58.019
Болт М10x25.58.019
В узле: 10
4
БолтМ10-6gx45.58.019
Болт
В узле: 2
5
700-40-7403
Прокладка
В узле: 1
6
3013
Гайка
В узле: 2
7
700-29-2210
Шпилька
В узле: 2
8
05688-1
Планка
В узле: 4
9
700-40-3880СП
Прокладка
В узле: 2
10
51-05-313
Коллектор выпускной
В узле: 1
11
700-46-2283
Рукав
В узле: 1
12
700-41-2222СП
Хомут
В узле: 2
13
Шайба8Т.65Г.09
Шайба 8Т.65Г.09
В узле: 7
14
ГайкаМ8x1.6.019
Гайка М8x1.6.019
В узле: 3
15
51-05-370СП
Патрубок
В узле: 1
16
700-40-8147
Прокладка
В узле: 1
17
51-54-1-01СП
Турбокомпрессор ТКР8,5С
В узле: 1
18
БолтМ8-8gx20.58.019
Болт М8-8gx20.58.019
В узле: 4
19
51-05-314
Вставка
В узле: 1
20
51-54-30
Кольцо уплотнительное
В узле: 1
20
92.264
Кольцо
В узле: 1
21
700-30-2099-01
Гайка
В узле: 8
22
700-29-2354-01
Шпилька
В узле: 4
23
700-40-8750СП
Прокладка
В узле: 1
24
700-28-2486
Болт
В узле: 2
25
3178-01
Шайба
В узле: 2
26
16-05-279-01
Крышка
В узле: 1
27
700-40-7420
Прокладка
В узле: 1
28
1102.3741
Клапан топливный электромагнитный
В узле: 1
29
51-05-150СП
Трубка
В узле: 1
30
51-05-111
Кронштейн
В узле: 1
31
51-05-169
Прокладка
В узле: 1
32
Кольцо20x26
Кольцо 20x26
В узле: 1
33
700-40-2233
Прокладка
В узле: 1
34
1102.3740
Свеча факельная штифтовая
В узле: 1
35
БолтМ10-6gx35.58.019
Болт М10-6gx35.58.019
В узле: 2
36
51-05-519
Патрубок
В узле: 1
36
51-05-518
Патрубок
В узле: 1
37
БолтМ6-6gx16.88.019
Болт М6-6gx16.88.019
В узле: 4
38
Шайба6Т.65Г.09
Шайба 6Т.65Г.09
В узле: 4
39
40938
Кольцо
В узле: 6
40
700-41-2932
Штуцер
В узле: 3
41
51-05-504СП
Трубка
В узле: 1
42
0474
Втулка
В узле: 2
43
ГайкаМ8-7Н.6.019
Гайка
В узле: 2
44
Шпилька2М8х25-66016
Шпилька 2М8х25-66016
В узле: 2
45
46238
Прокладка
В узле: 1
46
16-05-433
Крышка
В узле: 1
Содержащиеся в справочниках-каталогах запасные части и детали не предлагаются к продаже, а носят исключительно информационный характер

Ваша заявка была отправлена. В ближайшее время наши специалисты с Вами свяжутся по указанному Вами телефону.

Представьтесь
Поле обязательно для заполнения
Ваш телефон
Введите правильный номер телефона
E-mail
Введите правильный e-mail
Тема
Тема
применяемость финансирование доставка цена, наличие другое сервис и гарантия
Время для звонка
08:00
08:00 09:00 10:00 11:00 12:00 13:00 14:00 15:00 16:00 17:00 18:00 19:00
19:00
08:00 09:00 10:00 11:00 12:00 13:00 14:00 15:00 16:00 17:00 18:00 19:00

Мы постараемся перезвонить в указанное время

Если вы не хотите ждать, то звоните нашим вежливым консультантам:

8 800 100-2-700
Подтвердите, что вы не робот
Подтвердите, что вы не робот
Спасибо!

Ваше сообщение успешно отправлено!

ЗакрытьПовторить попытку