Каталог запасных частей к технике: ЧТЗ Т-170М-01. Фиксаторы

zoom-in zoom-out enlarge shrink circle-right circle-left file-text2 info cart arraw right arraw left zoom out zoom in arraw maximize arraw minimize
1
1
1
1
2
2
2
3
3
4
5
5
6
7
7
8
9
9
10
10
11
12
12
12
13
13
14
15
15
15
16
17
18
18
19
20
22
23
24
25
26
1
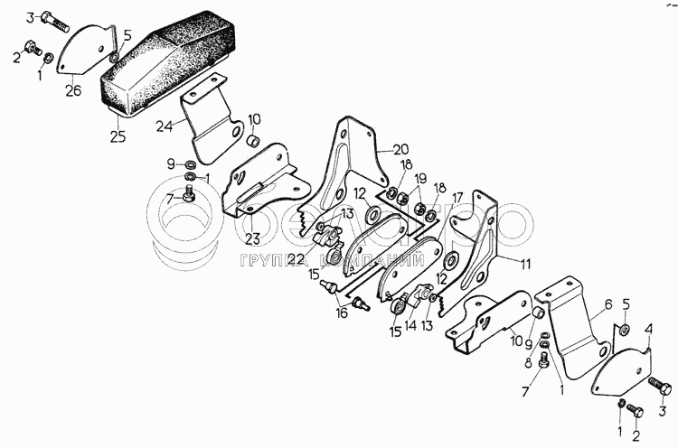
Шайба 8Т 65Г 09
Шайба 8Т 65Г 09
В узле: 2
2
Болт М8х25.88.35.019
Болт М8х25.88.35.019
В узле: 2
2
Болт М8х25.88.35.019
Болт М8х25.88.35.019
В узле: 1
3
Болт М12х55.58.019
Болт М12х55.58.019
В узле: 1
4
50-23-223
Накладка
В узле: 1
5
50-23-225
Втулка
В узле: 1
6
50-23-222-01
Кронштейн
В узле: 1
7
Болт М8х16.58.019
Болт М8х16.58.019
В узле: 2
8
Шайба 8.04.0115
Шайба 8.04.0115
В узле: 2
9
50-23-229
Втулка
В узле: 1
10
50-23-226-01
Кронштейн
В узле: 1
11
50-23-231
Кронштейн
В узле: 1
12
31109
Шайба 20х4.02.10ЮА.019
В узле: 1
12
31109
Шайба 20х4.02.10ЮА.019
В узле: 1
13
50-23-224
Втулка
В узле: 1
14
50-23-228-01
Защелка
В узле: 1
15
А35-6115008-10
Пружина
В узле: 1
15
А35-6115008
Пружина
В узле: 1
16
50-23-242
Палец
В узле: 1
17
50-23-227
Корпус
В узле: 1
18
Шайба 12 ОТ 65Г 09
Шайба 12 ОТ 65Г 09
В узле: 3
19
Гайка М12-6Н.6.019
Гайка М12-6Н.6.019
В узле: 1
20
50-23-230
Кронштейн
В узле: 1
21
50-23-227
Корпус
В узле: 1
22
50-23-228
Защелка
В узле: 1
23
50-23-226
Кронштейн
В узле: 1
24
50-23-222
Кронштейн
В узле: 1
25
50-23-194СП
Подлокотник
В узле: 1
26
50-23-223-01
Накладка
В узле: 1
Содержащиеся в справочниках-каталогах запасные части и детали не предлагаются к продаже, а носят исключительно информационный характер

Ваша заявка была отправлена. В ближайшее время наши специалисты с Вами свяжутся по указанному Вами телефону.

Представьтесь
Поле обязательно для заполнения
Ваш телефон
Введите правильный номер телефона
E-mail
Введите правильный e-mail
Тема
Тема
применяемость финансирование доставка цена, наличие другое сервис и гарантия
Время для звонка
08:00
08:00 09:00 10:00 11:00 12:00 13:00 14:00 15:00 16:00 17:00 18:00 19:00
19:00
08:00 09:00 10:00 11:00 12:00 13:00 14:00 15:00 16:00 17:00 18:00 19:00

Мы постараемся перезвонить в указанное время

Если вы не хотите ждать, то звоните нашим вежливым консультантам:

8 800 100-2-700
Подтвердите, что вы не робот
Подтвердите, что вы не робот
Спасибо!

Ваше сообщение успешно отправлено!

ЗакрытьПовторить попытку