Каталог запасных частей к технике: ХТЗ МТ-ЛБ. Кран тормозной 6.24.023-1

zoom-in zoom-out enlarge shrink circle-right circle-left file-text2 info cart arraw right arraw left zoom out zoom in arraw maximize arraw minimize
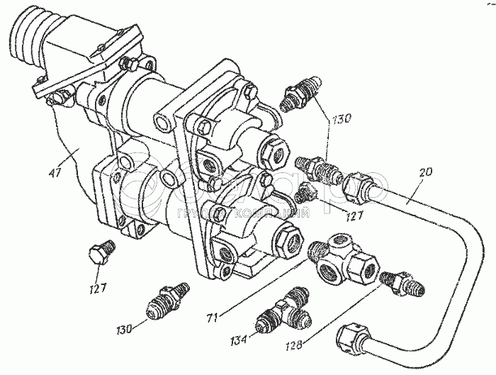
20
47
71
127
127
128
130
130
134
20
6.24.056
Труба
В узле: 1
47
130-3514010-Б
Кран тормозной в сборе
В узле: 1
71
6.24.214
Распределитель воздуха
В узле: 1
127
[Пробка КГ3/8" ГОСТ 12720-67]
Пробка КГ3/8" ГОСТ 12720-67
В узле: 2
128
[Проходник ввертной 6-22-Ц ГОСТ 13969-74]
Проходник ввертной 6-22-Ц ГОСТ 13969-74
В узле: 4
130
[Проходник ввертной 14-22-Ц ГОСТ 13969-74]
Проходник ввертной 14-22-Ц ГОСТ 13969-74
В узле: 7
134
[Тройник ввертной 2-14-22-Ц ГОСТ 13971-74]
Тройник ввертной 2-14-22-Ц ГОСТ 13971-74
В узле: 1
Содержащиеся в справочниках-каталогах запасные части и детали не предлагаются к продаже, а носят исключительно информационный характер

Ваша заявка была отправлена. В ближайшее время наши специалисты с Вами свяжутся по указанному Вами телефону.

Представьтесь
Поле обязательно для заполнения
Ваш телефон
Введите правильный номер телефона
E-mail
Введите правильный e-mail
Тема
Тема
применяемость финансирование доставка цена, наличие другое сервис и гарантия
Время для звонка
08:00
08:00 09:00 10:00 11:00 12:00 13:00 14:00 15:00 16:00 17:00 18:00 19:00
19:00
08:00 09:00 10:00 11:00 12:00 13:00 14:00 15:00 16:00 17:00 18:00 19:00

Мы постараемся перезвонить в указанное время

Если вы не хотите ждать, то звоните нашим вежливым консультантам:

8 800 100-2-700
Подтвердите, что вы не робот
Подтвердите, что вы не робот
Спасибо!

Ваше сообщение успешно отправлено!

ЗакрытьПовторить попытку