Каталог запасных частей к технике: МТЗ БЕЛАРУС 1502. Распределитель

zoom-in zoom-out enlarge shrink circle-right circle-left file-text2 info cart arraw right arraw left zoom out zoom in arraw maximize arraw minimize
1
2
3
4
5
5
6
7
8
9
10
11
11
11
12
13
14
15
16
17
18
19
20
21
22
2
Д18-055-А
Шайба
В узле: 2
Д18-055-А Кольцо уплотнительное МТЗ, ЗИЛ медное, d=14х19х1, ММЗ >10 шт. 54.66 р.
Д18-055-А кольцо медн.(диам. внутр. 14х19х1 мм) (А) >10 шт. 3.17 р.
22
50-1404075
Пробка
В узле: 1
50-1404075 Пробка МТЗ редукционного клапана, ММЗ Под заказ 186.43 р.
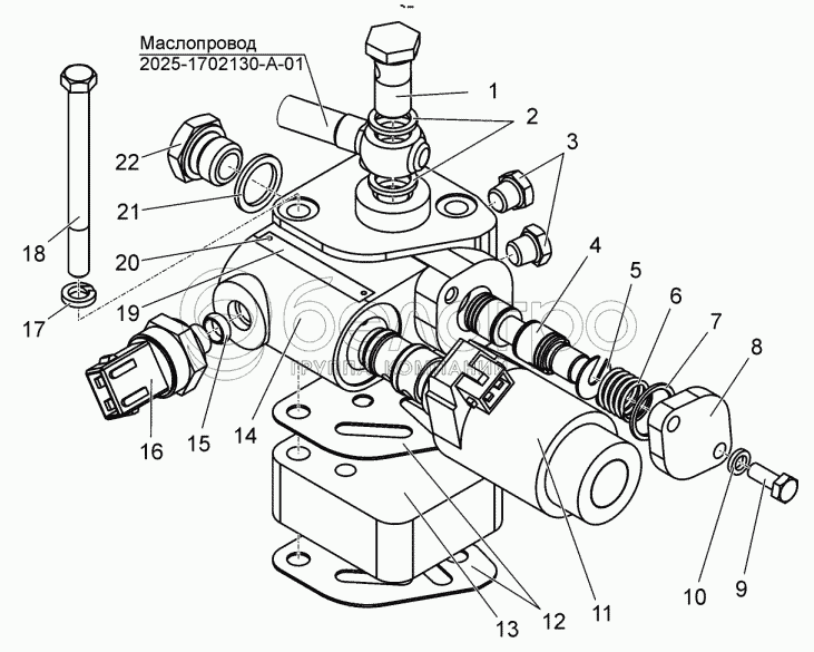
2522-4212010
Распределитель
В узле: ---
1
Д18-051
Болт
В узле: 1
3
Пробка-КГ1/8".А12.019
Пробка - КГ 1/8". А12.019
В узле: 2
4
2522-4212012
Золотник
В узле: 1
5
2522-4212013
Шайба
В узле: 1
5
820-4216014
Шайба
В узле: 1
6
820-4216018
Пружина
В узле: 1
7
Кольцо021-024-19-2-4
Кольцо 021-024-19-2-4
В узле: 1
8
820-4634013
Крышка
В узле: 1
9
БолтМ6-6gх16.88.35.019
Болт
В узле: 2
10
4598166045
Шайба 6Т
В узле: 2
11
PVRM3-103/S-20-12E3A/М
Клапан пропорциональный
В узле: 1
11
WZRS6-02/M2-12-J
Пропорциональный редукционный клапан
В узле: 1
11
MHDRE06SK3X/20AG12C4V
Клапан пропорциональный
В узле: 1
12
2103-4202053
Прокладка
В узле: 2
13
2103-4202052-Б
Плита
В узле: 1
14
2522-4212011
Корпус
В узле: 1
15
Кольцо009-012-19-2-4
Кольцо
В узле: 1
16
ДСДМ-М
Датчик сигнализатора давления
В узле: 1
17
4598166046
Шайба 8Т
В узле: 3
18
БолтМ8-6gх45.88.35.019
Болт
В узле: 3
19
2522-4212016
Табличка фирменная
В узле: 1
20
Заклепка2х6.01.10кп.05
Заклепка 2х6.01.10кп.05
В узле: 2
21
1221-1737126
Прокладка клапана
В узле: 1
Содержащиеся в справочниках-каталогах запасные части и детали не предлагаются к продаже, а носят исключительно информационный характер

Ваша заявка была отправлена. В ближайшее время наши специалисты с Вами свяжутся по указанному Вами телефону.

Представьтесь
Поле обязательно для заполнения
Ваш телефон
Введите правильный номер телефона
E-mail
Введите правильный e-mail
Тема
Тема
применяемость финансирование доставка цена, наличие другое сервис и гарантия
Время для звонка
08:00
08:00 09:00 10:00 11:00 12:00 13:00 14:00 15:00 16:00 17:00 18:00 19:00
19:00
08:00 09:00 10:00 11:00 12:00 13:00 14:00 15:00 16:00 17:00 18:00 19:00

Мы постараемся перезвонить в указанное время

Если вы не хотите ждать, то звоните нашим вежливым консультантам:

8 800 100-2-700
Подтвердите, что вы не робот
Подтвердите, что вы не робот
Спасибо!

Ваше сообщение успешно отправлено!

ЗакрытьПовторить попытку