Каталог запасных частей к технике: МТЗ МЛПТ-344. Компрессор кондиционера

zoom-in zoom-out enlarge shrink circle-right circle-left file-text2 info cart arraw right arraw left zoom out zoom in arraw maximize arraw minimize
1
2
3
3
3
3
3
3
4
4
4
4
4
5
5
5
5
5
5
6
6
7
8
9
10
11
12
13
14
15
16
17
18
19
20
21
22
23
24
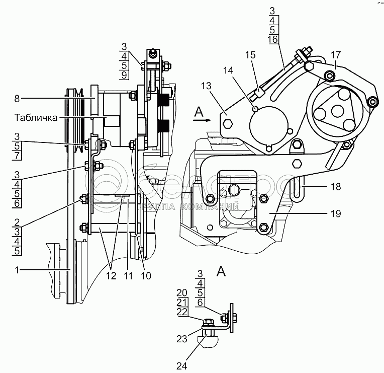
344-8114110
Компрессор кондиционера
В узле: ---
1
SPA/S-1800
Ремень
В узле: 1
2
344-8114019
Шпилька
В узле: 3
3
М10-6Н.6.019
Гайка
В узле: 12
4
С.10.01.019
Шайба
В узле: 7
5
4598166067
Шайба 10ОТ
В узле: 12
6
M10-6gx25.88.35.019
Болт
В узле: 2
7
344-8114029
Болт специальный
В узле: 5
8
15200
Компрессор
В узле: 1
9
M10-6gx55.88.35.019
Болт
В узле: 1
10
344-8114030
Кронштейн
В узле: 1
11
344-8114112
Втулка
В узле: 1
12
344-8114012
Втулка
В узле: 2
13
344-8114140
Пластина
В узле: 1
14
M8-6gx25.88.35.019
Болт
В узле: 3
15
344-8114113
Упор резьбовой
В узле: 1
16
344-8114114
Болт регулировочный
В узле: 1
17
344-8114120
Рычаг
В узле: 1
18
344-8114018
Планка
В узле: 1
19
344-8114011
Кронштейн
В узле: 1
20
М12-6Н.6.019
Гайка
В узле: 1
21
С.12.01.019
Шайба
В узле: 1
22
4598166068
Шайба 12ОТ
В узле: 1
23
344-8114017
Уголок
В узле: 1
24
344-8114016
Переходник
В узле: 1
Содержащиеся в справочниках-каталогах запасные части и детали не предлагаются к продаже, а носят исключительно информационный характер

Ваша заявка была отправлена. В ближайшее время наши специалисты с Вами свяжутся по указанному Вами телефону.

Представьтесь
Поле обязательно для заполнения
Ваш телефон
Введите правильный номер телефона
E-mail
Введите правильный e-mail
Тема
Тема
применяемость финансирование доставка цена, наличие другое сервис и гарантия
Время для звонка
08:00
08:00 09:00 10:00 11:00 12:00 13:00 14:00 15:00 16:00 17:00 18:00 19:00
19:00
08:00 09:00 10:00 11:00 12:00 13:00 14:00 15:00 16:00 17:00 18:00 19:00

Мы постараемся перезвонить в указанное время

Если вы не хотите ждать, то звоните нашим вежливым консультантам:

8 800 100-2-700
Подтвердите, что вы не робот
Подтвердите, что вы не робот
Спасибо!

Ваше сообщение успешно отправлено!

ЗакрытьПовторить попытку