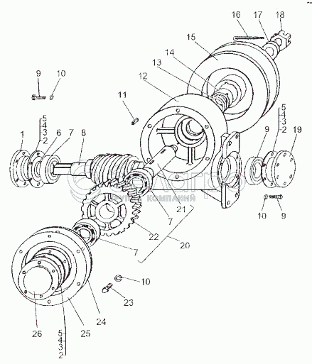
Каталог запасных частей к технике: МЗКТ-80211. Редуктор подъемника запасного колеса 5247Б-3925220-А2

zoom-in zoom-out enlarge shrink circle-right circle-left file-text2 info cart arraw right arraw left zoom out zoom in arraw maximize arraw minimize
1
2
2
2
3
3
3
4
4
4
5
5
5
6
7
7
7
8
9
9
9
10
10
10
11
12
13
14
15
16
17
18
19
20
21
22
23
24
25
26
1
5247Б-3925240-Б
Крышка сальника
В узле: 1
2
5247Б-3925248
Прокладка уплотнительная
В узле: 3
3
5247Б-3925245
Прокладка крышки регулировочная
В узле: 2
4
5247Б-3925246
Прокладка крышки
В узле: 2
5
5247Б-3925247
Прокладка крышки
В узле: 2
6
0000-2907856
Кольцо Н1-32х25-2
В узле: 1
7
0000-3925272
Подшипник 7205К1
В узле: 4
8
5247Б-3925232
Червяк редуктора
В узле: 1
9
201458
Болт М8-6gх25
В узле: 18
10
252135
Шайба 8Т
В узле: 23
11
378145
Шпонка 2х8х7х36
В узле: 2
12
5247Б-3925226
Корпус редуктора
В узле: 1
13
0000-1709749
Кольцо 030-036-36-2-2
В узле: 1
14
5247Б-3925238
Втулка распорная
В узле: 1
15
5247-3925268-Б
Барабан редуктора
В узле: 1
16
258053
Шплинт 4х25
В узле: 1
17
252017
Шайба 16
В узле: 1
18
311602
Гайка М16х1,5-5Н6Н
В узле: 1
19
5247Б-3925242
Крышка подшипника червяка
В узле: 1
20
5247Б-3925228-Б
Червячное колесо редуктора с валом
В узле: 1
21
5247Б-3925231-Б
Вал червячного колеса
В узле: 1
22
5247Б-3925230-Б
Червяк
В узле: 1
23
201456
Болт М8-6gх20
В узле: 5
24
5247Б-3925237
Прокладка большой крышки
В узле: 1
25
5247Б-3925236-Б
Крышка редуктора большая
В узле: 1
26
5247Б-3925250
Крышка редуктора
В узле: 1
Содержащиеся в справочниках-каталогах запасные части и детали не предлагаются к продаже, а носят исключительно информационный характер

Ваша заявка была отправлена. В ближайшее время наши специалисты с Вами свяжутся по указанному Вами телефону.

Представьтесь
Поле обязательно для заполнения
Ваш телефон
Введите правильный номер телефона
E-mail
Введите правильный e-mail
Тема
Тема
применяемость финансирование доставка цена, наличие другое сервис и гарантия
Время для звонка
08:00
08:00 09:00 10:00 11:00 12:00 13:00 14:00 15:00 16:00 17:00 18:00 19:00
19:00
08:00 09:00 10:00 11:00 12:00 13:00 14:00 15:00 16:00 17:00 18:00 19:00

Мы постараемся перезвонить в указанное время

Если вы не хотите ждать, то звоните нашим вежливым консультантам:

8 800 100-2-700
Подтвердите, что вы не робот
Подтвердите, что вы не робот
Спасибо!

Ваше сообщение успешно отправлено!

ЗакрытьПовторить попытку