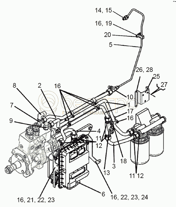
Каталог запасных частей к технике: ЯМЗ-650.10 (Евро 3). Топливная система низкого давления

zoom-in zoom-out enlarge shrink circle-right circle-left file-text2 info cart arraw right arraw left zoom out zoom in arraw maximize arraw minimize
1
2
3
4
5
6
7
8
9
10
11
11
12
12
13
14
15
16
16
16
16
16
17
18
19
20
21
22
22
23
23
24
25
26
27
28
1
650.1104525
Трубки от топливного насоса к топливному фильтру в сборе
В узле: 1
2
650.1104390
Трубка топливная отводящая рампы высокого давления
В узле: 1
3
650.1104426
Трубка подвода топлива к фильтру тонкой очистки топлива в сборе
В узле: 1
4
650.1104416
Трубка насоса топливозакачивающего
В узле: 1
5
650.1104346
Трубка слива топлива с головки цилиндров
В узле: 1
6
650.1104608
Угольник
В узле: 1
7
650.1104287
Тройник ТНВД
В узле: 1
8
650.1104283
Угольник
В узле: 1
9
650.1104205
Наконечник
В узле: 1
10
650.1104217
Тройник рампы
В узле: 1
11
650.1111032
Ввертыш
В узле: 7
12
312321
Шайба 16
В узле: 7
13
650.1130538
Корпус датчика давления и температуры топлива
В узле: 1
14
310200
Болт поворотный М10х1,25
В узле: 1
15
312381
Шайба медная
В узле: 2
16
311437
Гайка самоконтрящаяся с шайбой в сборе М6х1
В узле: 12
17
650.1104405
Кронштейн крепления топливных трубок
В узле: 1
18
310038
Болт с подголовником M8х1,25-30 10.9
В узле: 2
19
310463
Шпилька М6х1-25 8.8
В узле: 1
20
315362
Скоба крепления топливных трубок
В узле: 1
21
650.3724136
Кронштейн жгутов форсунок и датчиков
В узле: 1
22
201422-П29
Болт М6х25
В узле: 4
23
650.3724156
Кляммер NORMAFIX RSGU 1.22/15 W1
В узле: 3
24
650.3724130
Кронштейн жгутов электронного блока
В узле: 1
25
650.1117152
Кронштейн корпуса фильтра тонкой очистки топлива
В узле: 1
26
310068
Болт M8-6gx20-10.9 DIN EN ISO 4017:2001
В узле: 3
27
310120
Болт М10-6gх25-10.9-А3L DIN EN 1665
В узле: 3
28
312369
Шайба
В узле: 3
Содержащиеся в справочниках-каталогах запасные части и детали не предлагаются к продаже, а носят исключительно информационный характер

Ваша заявка была отправлена. В ближайшее время наши специалисты с Вами свяжутся по указанному Вами телефону.

Представьтесь
Поле обязательно для заполнения
Ваш телефон
Введите правильный номер телефона
E-mail
Введите правильный e-mail
Тема
Тема
применяемость финансирование доставка цена, наличие другое сервис и гарантия
Время для звонка
08:00
08:00 09:00 10:00 11:00 12:00 13:00 14:00 15:00 16:00 17:00 18:00 19:00
19:00
08:00 09:00 10:00 11:00 12:00 13:00 14:00 15:00 16:00 17:00 18:00 19:00

Мы постараемся перезвонить в указанное время

Если вы не хотите ждать, то звоните нашим вежливым консультантам:

8 800 100-2-700
Подтвердите, что вы не робот
Подтвердите, что вы не робот
Спасибо!

Ваше сообщение успешно отправлено!

ЗакрытьПовторить попытку