Каталог запасных частей к технике: МТЗ-80 (2009). Стенка, крышка

zoom-in zoom-out enlarge shrink circle-right circle-left file-text2 info cart arraw right arraw left zoom out zoom in arraw maximize arraw minimize
1
1
2
2
2
3
4
5
6
7
7
8
9
10
11
12
13
14
15
16
17
18
19
20
21
22
23
24
25
26
27
28
29
30
31
32
33
15
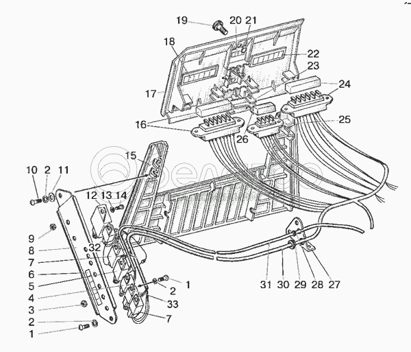
80-3805041
Стенка
В узле: 1
80-3805041 Стенка МТЗ, Беларусь <10 шт. 348.86 р.
17
80-3805061
Крышка
В узле: 1
80-3805061 Крышка МТЗ (стенка) Под заказ 543.55 р.
31
80-3724512-В1
Жгут
В узле: 1
80-3724512-В1 Жгут пусковой МТЗ щитка, Беларусь Под заказ 925.82 р.
19
80-3805065
Винт
В узле: 1
80-3805065 Винт МТЗ, Беларусь Под заказ 24.19 р.
8
80-3805070
Панель
В узле: 1
80-3805070 Панель МТЗ Под заказ 302.18 р.
1
ВМ6х12
Винт
В узле: 5
2
ШП6
Шайба
В узле: 6
3
М6
Гайка
В узле: 4
4
3747.25
Реле стартера
В узле: 1
5
3747.40
Реле на размыкание
В узле: 1
6
80-3805025-Г
Табличка
В узле: 1
7
3747.50
Реле на замыкание
В узле: 2
9
М5
Гайка
В узле: 1
10
ВМ6х18
Винт
В узле: 1
11
ШЧ6
Шайба
В узле: 1
12
3747.10
Прерыватель указателей поворота
В узле: 1
13
ШП5
Шайба
В узле: 1
14
ВМ5х16
Винт
В узле: 1
16
3722.15
Блок предохранителей
В узле: 1
18
80-3805027-В
Табличка
В узле: 1
20
80-3805037-Г
Табличка
В узле: 1
21
006-010-25-1-4
Кольцо
В узле: 1
22
80-3805026
Табличка
В узле: 1
23
ИКСУ741134.002
Держатель
В узле: 1
24
3722.10
Блок предохранителей
В узле: 1
25
3722.35
Блок предохранителей
В узле: 1
26
4x10
Винт
В узле: 2
27
80-3805043
Кронштейн
В узле: 1
28
70-3723042-01
Втулка
В узле: 1
29
70-3723042-02
Втулка
В узле: 1
30
80-3724395-Г
Жгут
В узле: 1
32
3747.30
Реле питания приборов
В узле: 1
33
3741.15
Блок контроля подогревателя
В узле: 1
Содержащиеся в справочниках-каталогах запасные части и детали не предлагаются к продаже, а носят исключительно информационный характер

Ваша заявка была отправлена. В ближайшее время наши специалисты с Вами свяжутся по указанному Вами телефону.

Представьтесь
Поле обязательно для заполнения
Ваш телефон
Введите правильный номер телефона
E-mail
Введите правильный e-mail
Тема
Тема
применяемость финансирование доставка цена, наличие другое сервис и гарантия
Время для звонка
08:00
08:00 09:00 10:00 11:00 12:00 13:00 14:00 15:00 16:00 17:00 18:00 19:00
19:00
08:00 09:00 10:00 11:00 12:00 13:00 14:00 15:00 16:00 17:00 18:00 19:00

Мы постараемся перезвонить в указанное время

Если вы не хотите ждать, то звоните нашим вежливым консультантам:

8 800 100-2-700
Подтвердите, что вы не робот
Подтвердите, что вы не робот
Спасибо!

Ваше сообщение успешно отправлено!

ЗакрытьПовторить попытку