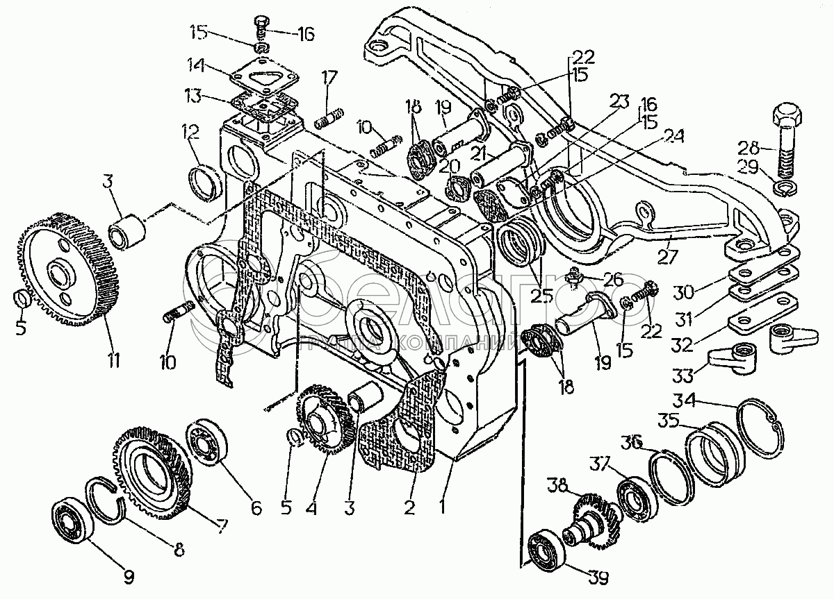
Каталог запасных частей к технике: ЧТЗ Т-10.02. Кожух шестерен распределения

zoom-in zoom-out enlarge shrink circle-right circle-left file-text2 info cart arraw right arraw left zoom out zoom in arraw maximize arraw minimize
1
2
3
3
4
5
5
6
7
8
9
10
10
11
12
13
14
15
15
15
15
16
16
17
18
18
19
19
20
21
22
22
23
24
25
26
27
28
29
30
31
32
33
34
35
36
37
38
39
1
16-01-100
Кожух шестерен распределения
В узле: ---
2
700-40-3105
Прокладка
В узле: 1
3
01459
Втулка
В узле: ---
4
16-01-152
Колесо зубчатое
В узле: ---
5
46766
Кольцо уплотнительное
В узле: ---
6
[Подшипник 407]
Подшипник 407
В узле: 2
7
16-01-102
Колесо зубчатое
В узле: ---
8
700-58-2112
Кольцо
В узле: 1
9
[Подшипник 407]
Подшипник 407
В узле: 2
10
700-29-2192
Шпилька
В узле: ---
11
16-01-162
Колесо зубчатое
В узле: ---
12
01173
Заглушка
В узле: ---
13
40856
Прокладка
В узле: ---
14
01479
Крышка
В узле: ---
15
[Шайба 10 ОТ 65Г 09]
Шайба 10 ОТ 65Г 09
В узле: 12
16
[Болт М10х20.58.019]
Болт М10х20.58.019
В узле: 6
17
700-29-2354
Шпилька
В узле: ---
18
40285
Прокладка
В узле: ---
19
01453
Ось
В узле: ---
20
700-40-3245
Прокладка
В узле: 1
21
16-01-142
Ось
В узле: ---
22
[Болт М10х30.58.019]
Болт М10х30.58.019
В узле: 6
23
051130
Заглушка
В узле: ---
24
700-40-2116
Прокладка
В узле: ---
25
40831СП
Сальник
В узле: ---
26
[Масленка 1.3.Ц6]
Масленка 1.3.Ц6
В узле: 1
27
29-01-39
Опора
В узле: ---
28
700-28-2480
Болт
В узле: ---
29
[Шайба 20 ОТ 65Г 09]
Шайба 20 ОТ 65Г 09
В узле: 4
30
24-11-36
Прокладка
В узле: ---
31
24-11-37
Прокладка
В узле: ---
32
24-11-39
Планка
В узле: ---
33
50-11-72
Планка
В узле: ---
34
700-58-2084
Кольцо
В узле: 1
35
29-01-34
Крышка
В узле: ---
36
700-40-2004
Кольцо
В узле: ---
37
[Подшипник 307]
Подшипник 307
В узле: 1
38
16-01-103
Колесо зубчатое
В узле: ---
39
[Подшипник 308]
Подшипник 308
В узле: 1
Содержащиеся в справочниках-каталогах запасные части и детали не предлагаются к продаже, а носят исключительно информационный характер

Ваша заявка была отправлена. В ближайшее время наши специалисты с Вами свяжутся по указанному Вами телефону.

Представьтесь
Поле обязательно для заполнения
Ваш телефон
Введите правильный номер телефона
E-mail
Введите правильный e-mail
Тема
Тема
применяемость финансирование доставка цена, наличие другое сервис и гарантия
Время для звонка
08:00
08:00 09:00 10:00 11:00 12:00 13:00 14:00 15:00 16:00 17:00 18:00 19:00
19:00
08:00 09:00 10:00 11:00 12:00 13:00 14:00 15:00 16:00 17:00 18:00 19:00

Мы постараемся перезвонить в указанное время

Если вы не хотите ждать, то звоните нашим вежливым консультантам:

8 800 100-2-700
Подтвердите, что вы не робот
Подтвердите, что вы не робот
Спасибо!

Ваше сообщение успешно отправлено!

ЗакрытьПовторить попытку